OPPO 向来是一家善于聆听用户反馈,并快速做出相应举措的公司。尤其是在系统方面,ColorOS 能持续拥有好的用户口碑一方面离不开用户的鞭策,另一方面 OPPO 对于软件体验的重视程度也是极高的。比如 ColorOS 14 自去年 8 月份开启内测公测以来,OPPO 就收到了很多宝贵的意见和建议并做出了反馈,于近期开启了 ColorOS 14 体验改进计划。

(ColorOS 14 体验改进计划第一批功能更新)

(ColorOS 14 新增摇一摇广告跳转拦截提醒)
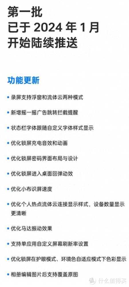
在此前 1 月份的首批更新中,OPPO 在 ColorOS 14 上带来了录屏支持浮窗和流体云两种模式,新增了摇一摇广告跳转拦截提醒,可以有效防止因为摇动手机而直接跳转到其他应用内。并且 OPPO 还做出了十多项的功能优化,OPPO Find X7 系列、OPPO Find N3 系列等已经升级的用户都对于这版系统给出了很高的评价,而进入到 2 月 1 日,ColorOS 14 体验改进计划第二批功能更新也已开启升级。

(ColorOS 14 体验改进计划第二批功能更新)
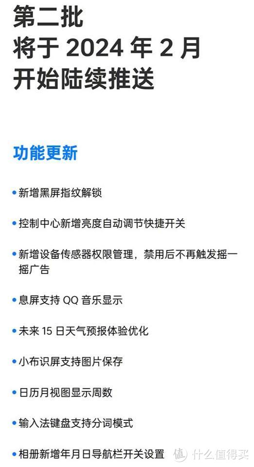
在第二批更新计划中,ColorOS 14 又带来了黑屏指纹解锁、控制中心亮度自动调节快捷开关、设备传感器权限管理、息屏支持 QQ 音乐显示等新功能,同时对于未来 15 日天气预报体验、日历月视图显示周数等细节处进行了优化,可以说进一步提升了体验。

(OPPO Find X7 系列收到内测版系统更新,图源网络)
更新到最新系统之后,只要将应用的陀螺仪读取权限关闭,对比原本轻轻一晃就直接跳转到第三方应用,现在即便用力摇动手机也不用担心从爱奇艺跳到拼多多,有效避免开屏摇一摇广告带来的体验割裂感,用机感受更舒心。

(未关闭设备传感器权限的「摇一摇」效果)

(关闭设备传感器权限后的「摇一摇」效果)
从 2 月 1 日开始一直到 3 月 10 日期间,包括 OPPO Find N3 系列、OPPO Find X7 系列、OPPO Find X6 系列以及旗下子品牌一加的多款产品都将完成推送覆盖,其他机型也将在 4 月 30 日前完成推送,可以说 OPPO 工程师的效率极高,相信在升级后的体验也会更加出色。

(ColorOS 14 体验改进计划第二批升级计划)
此外,如果你是 OPPO Find X7 系列的用户,龙年春节前 OPPO 还为你带来了两个影像方面的新功能。继 OPPO AI 消除之后,OPPO Find X7 Ultra 新增了 OPPO AI 超清合影,只要在相册中点击相应的图标,手机就能自动将合影中的每个人物面部进行优化处理,人脸清晰度更高,让你的全家福更好看。

(OPPO Find X7 Ultra 新增 OPPO AI 超清合影功能)
OPPO Find X7 Ultra 新增的 135mm 等效焦距的特写潜望长焦也得到了能力提升,最新系统中释放了微距拍摄能力,现在不仅望远能力与人像特写表现超强,而且进一步优化对焦体验,对焦无需担心微距镜头影响构图,捕捉细节之美更轻松。

(OPPO Find X7 Ultra 释放完整 6 倍长焦微距能力)

(ColorOS 设计总监陈希微博截图)
ColorOS 设计总监陈希此前发微博表示,「我们初步整理了 4000 条产品改善意见,并做了详尽的归类统计,大部分都是合理建议。在接下来的半年内,我们会逐一排出计划并落地推送,感谢大家的反馈和支持!」,因此接下来 ColorOS 14 肯定还会持续优化体验,使用 OPPO 手机的用户可以持续关注官方动态。
文章来自互联网,只做分享使用。发布者:叮当号,转转请注明出处:https://www.dingdanghao.com/article/101728.html
