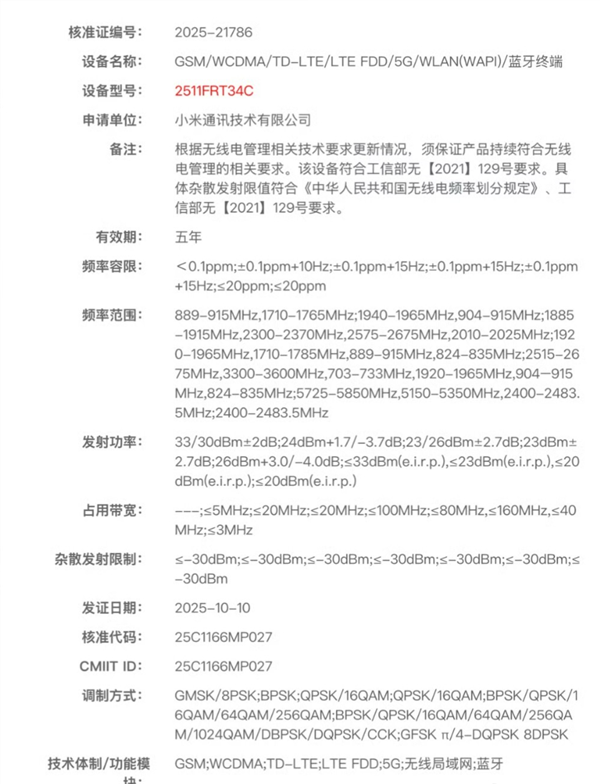
电脑知识网10月13日消息,近日,小米型号为2511FRT34C的新机通过了工信部无线电核准,预计为REDMI Turbo 5。
据此前爆料,REDMI Turbo 5将在今年Q4登场,全球首发联发科天玑8500,这颗芯片基于台积电4nm制程打造,采用Arm全大核架构,集成Mali-G720 GPU,安兔兔跑分设定在200万分以上,综合成绩接近骁龙8 Gen3。

REDMI Turbo 5除了性能升级之外,还将升级为金属中框+大R角设计,质感方面大大提升,看齐Pro。
屏幕依然是6.6英寸的1.5K方案,整体外观还是极简设计,预计将维持双摄。
该机还将配备超7000mAh的大容量电池,续航能力将得到显著提升。

REDMI Turbo 4在今年1月发布,采用6.67英寸1.5K直屏,前置2000万像素,后置5000万主摄+800万超广角。
核心搭载联发科天玑8400-Ultra,内置6550mAh小米金沙江电池,支持90W快充,45分钟充电100%。
此外,Turbo 4还支持IP66&IP68&IP69防尘防水,三频北斗+双频GPS,搭载澎湃OS 2系统。
文章来自互联网,只做分享使用。发布者:,转转请注明出处:https://www.dingdanghao.com/article/1022365.html
