说起来真是幸运,我的一加12刚入手一周,就迎来了一加手机系统的升级,虽然老系统使用这些天并没有觉得有什么不妥,但是也经常看到网友的各种吐槽之类的,总是觉得还有需要进步的地方。

这次升级后的最新版本是PJD110-14.0.0.405(CN01),除了系统功能稳定性的提升外,还带来不少新的功能,到底使用体验怎么样,我赶紧试试去。

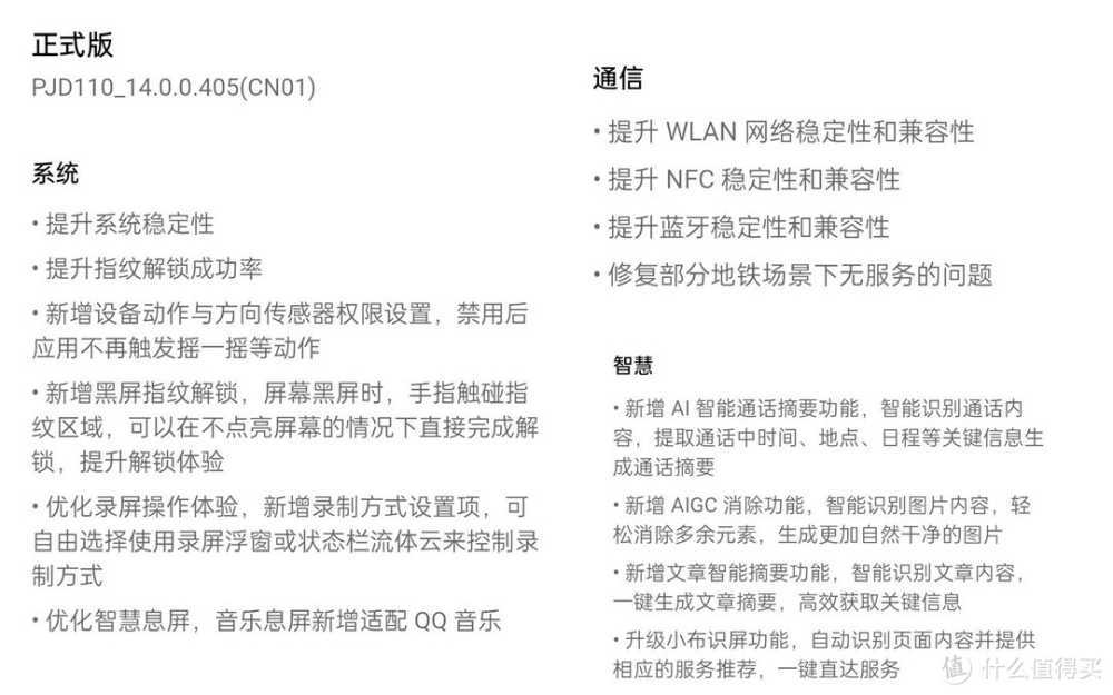
根据升级说明,能够看到,这次的新版本(405),重点在系统稳定性、操作优化方面进行了提升,同时对WLAN、NFC、蓝牙等功能进行升级,同时这次的升级,还新增了一些可玩性和实用性很不错的内容,比如智能AI通话摘要功能、智能AI抠图功能、AIGC智能消除功能、龙年新春水印功能等,让手机使用起来更加的方便和实用。

我们有时候经常需要对图片进行编辑,特别是对于一些人像图片,有的时候需要抠图操作,我们平时如果在电脑前,可以借助电脑上的美图秀秀、PS等软件进行抠图,现在这个405版的ColorOS14,也增加的手机直接抠图的功能。

其实这个操作起来还是很简单的,我们只需要在手机相册里打开这张图片,手指在想要提取的人像上面长按,系统会自动识别操作,并且迅速的对人像进行识别并自动完成抠图,我们直接就能获得一张没有背景的人像啦。

随着现在手机芯片的智能AI功能和算力越来越强大,也会给我们平时的使用带来更多便捷,就像这次ColorOS14新增的AIGC功能一样,我们拍的图片中如果遇到不想要的画面,就可以使用AIGC功能来完成。

比如下面这张图中有两只小鸟,我想要去掉左上方这一只,就只需要打开图片,下面会显示一排编辑栏内容,找到“AIGC消除”,在图片中想要消除的画面上大致圈一下,它就会自动识别并消除你想要消除的画面,完成之后还可以对比及保存等,很简单。

时近春节,总是免不了跟亲朋好友聚一聚,随手拍的美食发个朋友圈总觉得少一点感觉,这次的405特别增加了新春水印功能,用带有年味的水印,替代原相机水印,效果还是不错的。

水印底色有黄色和红色两种,可以选择红色款的龙年迎春,水印默认显示“龙跃新春 瑞气盈门”,也可以选择“小布送福签”,水印文字会随机选取具有节日气氛的祝福语,同时底色也会有黄色和红色两种更替,氛围感一下子提升了不少。

我入手的这款一加12,相机功能这方面确实是下了很多功夫,主摄为5000万像素最新款索尼LYT808,超广角为4800万像素索尼IMX581,长焦为6400万像素潜望式长焦OV64B。拍照方面,我个人还是超级喜欢里面的哈苏定制XPAN宽幅模式。

这种XPAN宽幅模式首先来说,它的那种超宽幅65:24的画面会带来更深的感官体会,成像效果跟宽幅电影效果很像,里面支持14/23/70mm三种焦段的调节,同时还可以手动调节曝光,支持了彩色和黑白照的功能,下图就是使用70mm焦段的XPAN拍摄的,细节和景深都有很不错的表现(原图尺寸7872*3332太大不便上传,有需要的小伙伴可以私信我提供)

这次的一加12,支持3倍光学变焦、6倍光学品质变焦以及120倍数字变焦,我打印了一张A4纸,测试它的边角变焦拍摄效果,拍摄距离大约10米左右,从下面的动图中,还是能够很清晰的看到那一行小字的内容的

另外,大家心心念念的息屏解锁功能,也是终于和大家见面了,以后再也不用先点亮屏幕才能解锁了。

总体来说,一加12这套相机硬件,配合上405版ColorOS14的一些新功能,对于我们日常拍照记录、图片剪辑等常用需求,用起来还是非常得心应手的。大家还想要了解新版本系统或是一加12的哪些问题,也欢迎留言分享,我会第一时间来回复的。

文章来自互联网,只做分享使用。发布者:张大嘴,转转请注明出处:https://www.dingdanghao.com/article/112379.html
