车企间的内卷,先从人事开刀。
2024年刚过一个月,各大车企刀刃向内的决心仍然很大,人事换防的阵仗,一个比一个大,已经有多家车企传出有高管履新或离职的消息。
据超电实验室不完全统计,仅今年1月,车圈就有超20余名高管主动或被动离开了原岗位,相比2023年初人事调整更频繁。
过去一整年,整个车圈更是动荡,高层人事变动涉及近50家企业,超过130位高管经历了人事变动。

人事变动虽各有理由,但也暴露了大家的紧张和急迫感,一个共识是,新能源汽车行业已经来到赛点,2024年更是新能源汽车行业决战之年。
全新的人事任命,就是这场决战打响的信号,既要降本增效,又要提升业绩,还要加速转型变革。
不过谁也不知道,新的领导人能带来多少增量,更好,还是更糟?
01、新势力:营销+制造是重点

相比传统车企,新势力人员的流动更加频繁,而且多集中在营销和生产上,这也是大多数新势力面对的问题。
2024开年第一场人事大地震,来自哪吒汽车,继2023年哪吒汽车销量遭遇滑铁卢后,CEO张勇火速公开在线检讨,称公司的“传播做的确实很烂”。
随之发布改革措施,本人更是亲自抓营销,之前负责营销的高层则直接免职:免去了原营销公司常务副总裁江峰和原营销公司执行副总裁李长河的职务。

除此之外,还公布了九条有关营销体系上的人事任命。值得一提的是,哪吒新任命聘期仅半年。我们大胆猜测下,如果不见效,很可能还会继续调整。
总的来说,哪吒的人事变动是因为2023销量低迷,所以对营销公司的管理层进行了大换血。据悉,哪吒汽车全年共交付12.7万辆,同比下降20%,也是几家新势力中为数不多同比下滑的车企。
一众新势力中,人事变动最大的那还是小鹏,自王凤英加盟小鹏后,小鹏内部的组织架构就不断调整。

1月22日,有媒体曝光称,王凤英主导推动了小鹏汽车新一轮组织架构调整,涉及市场营销、人力资源、智能数据、生产制造和产品规划等多个部门。
具体来看,小鹏原数据智能中心(DIC)负责人黄荣海,履新人力资源部门负责人,原部门负责人陈丹离职。
小鹏原制造副总裁蒋平退休,由前长城汽车总经理张利接管,特别要提的是,张利的另一个身份是王凤英的配偶,二人此前在长城已共事长达30年。
张利在长城主要负责生产制造,公开信息显示,张利曾长期担任长城徐水分公司的总经理,长城在徐水生产基地的年产能高达100万台,哈弗H6就产自这里。
后来长城推出的坦克系列,也是由张利挂职负责生产制造,可以说在这一方面张利是一把好手。

2024年小鹏定下了年销28万的销量目标,这不仅意味着销量面临挑战,生产制造和交付上也会有压力,张利的头等任务不言而喻。
有人来自然也有人离开,原吉利系高管易寒在2023春节后入职小鹏,出任副总裁,全面负责市场营销和公关传播工作,又在今年春节前离开回归吉利。上个月,smart宣布易寒就任品牌全球公司副CMO及中国营销公司CEO。
另一家在去年大放异彩的新势力零跑汽车,也在开年迎来了人事风波,1月24日,零跑汽车发布声明称,前零跑汽车联合创始人、总裁吴保军的劳动合同已于1月8日到期终止,经董事会决议,公司不再续聘。

就在近日,有媒体报道称,零跑汽车董事长助理曾林堂也在去年12月份离开了公司,零跑方面给出的回应是,“曾林堂由于个人原因已于去年离开零跑汽车。”
除此之外,蔚来也在加快体系调整。1月6日,蔚来硬件副总裁白剑发布微博称,他将接管蔚来的手机业务,原负责人尹水军将离职。
据悉尹水军曾任美图手机总裁,在2022年正式加入蔚来,负责牵头搭建蔚来手机的业务团队,主要负责手机业务落地。去年9月,蔚来手机正式上市。
虽然双方在社交平台上表达的都很客气,但外界依然对尹水军的离职充满了猜测,认为可能是因蔚来手机业务不达预期,且前景不明,所以离职。

蔚来是新势力里为数不多发展副业的车企,尹水军离职,一定程度上意味着蔚来内部开始重新评估手机业务。
02、传统车企:一切为了销量

和新势力相比,传统车企人事调整一大特点是,车企车企最高掌舵人直接下场参与具体业务管理,或在子品牌挂职,以及提拔更多较为年轻的高管。
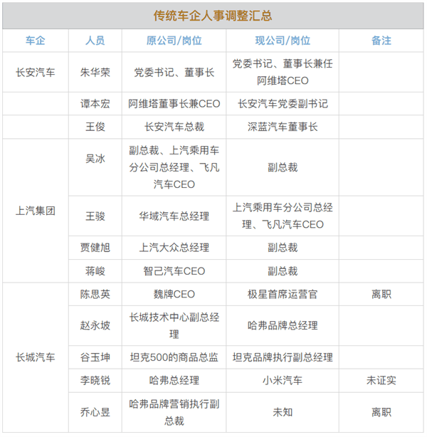
去年12月,阿维塔科技发布声明,谭本宏不再担任阿维塔科技董事长兼CEO,出任长安汽车党委副书记,而接任阿维塔科技新任董事长的,是目前长安汽车的一把手朱华荣。

除此之外,阿维塔副总裁陈卓升任阿维塔总裁;长安汽车总裁王俊出任深蓝汽车董事长,深蓝汽车CEO仍为邓承浩,同时邓承浩升任长安汽车副总裁。
作为传统车企孵化下的子品牌,阿维塔从诞生就被寄予厚望,朱华荣也曾表示,阿维塔承载了长安汽车品牌向上的使命,其发展是长安汽车关注的重中之重。
此前谭本宏在任时,提出了“2023年阿维塔科技将挑战订单10万辆”的目标,然而最终年交付量仅不到3万台。

如今集团一把手朱华荣亲自挂帅,阿维塔的发展势必会获得更多资源和支持。
如果说长安是大佬亲自下场坐镇,那上汽的管理团队就是不断注入年轻的新鲜血液,进一步加快创新转型。
1月11日,上汽集团宣布,副总裁吴冰不再兼任上汽乘用车分公司总经理、飞凡汽车CEO,原华域汽车总经理王骏,接任上汽乘用车分公司总经理、飞凡汽车CEO。
在这份任命的一个月前,上汽已经发布过一次人事调整公告:聘任上汽大众总经理贾健旭、智己汽车CEO蒋峻、上汽乘用车分公司总经理兼飞凡汽车CEO吴冰为上汽集团副总裁。

其中,蒋峻为70后,贾健旭、吴冰为75后生人。据悉,目前上汽集团共有8位副总裁,而6位都是70后。
相比上汽多位少壮派骨干晋升,隔壁的长城汽车人才流失就有些多了。
除了上面提到的张利转战小鹏外,长城旗下多个品牌的高管都是频繁变动,特别是魏牌,作为主心骨的CEO一职,在7年间换了6位。
目前魏品牌的工作由坦克品牌总经理刘艳钊兼任,原CEO陈思英在去年10月宣布离职。1月初,陈思英被曝已加盟极星汽车,担任首席运营官(COO),全面负责营销业务。

陈思英离职后,长城汽车发布了新的人事任命,赵永坡将出任哈弗品牌总经理,原坦克500的商品总监谷玉坤将担任坦克品牌执行副总经理。
魏牌作为长城冲高向上的主力军,这几年的发展并不尽如人意,2023年全年魏牌共售出4.16万辆新车,远不及巅峰时期三分之二。
魏牌人事调整动荡,长城旗下的当家品牌哈弗也未能幸免,此前有媒体报道称,原哈弗总经理李晓锐被曝已加入小米汽车,不过小米汽车并未证实该消息。
1月底,又传出哈弗品牌营销执行副总裁乔心昱已离职的消息,去向未知。接近哈弗的人士表示,乔心昱的离职与哈弗的组织架构调整有关。一时间长城高管纷纷出走的消息冲上热搜。
03、合资/豪华品牌:加码中国市场

在竞争愈发激烈的中国车市,新势力卷到飞起,自主品牌你追我赶,合资车企和豪华品牌也不得不通过内部调整和优化来应对市场挑战。
2023年10月18日,宝马集团宣布,原华晨宝马汽车有限公司营销高级副总裁高翔(Sean Green)将出任宝马集团大中华区总裁兼首席执行官。而原大中华区总裁兼首席执行官高乐(Jochen Goller)将返回德国总部任职,升任宝马集团董事。

两位“高sir”虽然都是外籍高管,但据悉已在中国工作了近10年,可以说是实实在在的“中国通”。
而宝马(中国)汽车贸易有限公司总裁邵宾将接替高翔,出任华晨宝马营销高级副总裁。
2023年,宝马以82.5万辆的销量,再次力压奔驰和奥迪,夺得了BBA在华销量的冠军,但其纯电销量仅占12%,眼下不论是中国通返回总部,还是中国通接任大中华区负责人,都说明了宝马对中国市场的重视,以及加快电动化转型的迫切需求。
奥迪也在上月宣布,约翰内斯·罗切克(Johannes Roscheck)将从2024年4月1日起出任奥迪中国总裁,接替现任奥迪中国总裁温泽岳,统筹管理奥迪在中国市场相关业务。
原奥迪中国总裁温泽岳(Jürgen Unser)在北京工作两年后,将按计划返回德国,准备在大众汽车集团开展新的工作。

此外大众中国也表示,从2024年4月1日起,大众汽车品牌负责“新移动出行”业务的管理董事会成员吴博锐,将接任韩鸿铭负责集团在中国的研发工作,推动集团产品组合在华技术本土化进程,同时担任大众汽车集团(中国)科技有限公司(VCTC)首席执行官。
另一个豪华品牌捷豹路虎则官宣,1月2日起,曾担任阿斯顿·马丁中国区总裁、梅赛德斯-奔驰加拿大公司全国销售副总裁的王芳,将出任捷豹路虎中国与奇瑞捷豹路虎联合市场销售与服务机构(IMSS)市场部执行副总裁,向IMSS总裁吴辰汇报工作。
除此之外,还有东风本田、东风日产、沃尔沃、领克等一众新老势力合资车企,相继宣布了人事变动。
人员更替的背后,是车企们对销量和份额的渴望。
合资品牌早已不能躺着赚钱,新能源汽车行业也开始白热化,其实归根到底,竞争最大的因素还是取决于人。
且看谁能笑到最后吧。
文章来自互联网,只做分享使用。发布者:weapp,转转请注明出处:https://www.dingdanghao.com/article/115775.html
