2月29日消息,据企查查法律诉讼信息显示,近日,周某与九江羊群效应影视文化工作室等不当得利纠纷二审判决书公开。
据悉,该工作室为郑爽投资的公司。
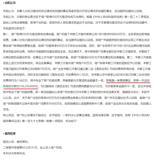
文书显示,一审法院认定:周某系电视剧《倩女幽魂》的制片人,随后,周某代表电视剧《倩女幽魂》摄制组签订制片人聘用协议,酬金为100万元。一审查明事实,郑某一方实际收取的片酬约为1.5625亿元。

一审法院最终判决,周某退还羊群工作室演出费用650万元及利息。周某上诉请求撤销一审判决,二审驳回上诉,维持原判。
2021年4月,郑爽前男友张恒在微博曝料,称郑爽通过阴阳合同在《倩女幽魂》项目中获得收入1.6亿元。按77个工作日的拍摄时间计算,日薪超208万元。
1.6亿元远超业内5000万元限薪门槛,且存在偷税漏税行为。之后,国家广电总局宣布,不得播出《倩女幽魂》。

文章来自互联网,只做分享使用。发布者:城南北边,转转请注明出处:https://www.dingdanghao.com/article/176631.html
