叮当号草莓为大家介绍blender,是一款开源三维建模软件,可用于制作游戏、动画和电影等多个领域。当我们进行建模时,我们通常希望移除一些面,但同时保留模型的某些特征。这就用到了blender模型中的顶点组保留功能。在本文中,我们将介绍如何使用这个功能,以便更好地处理模型。
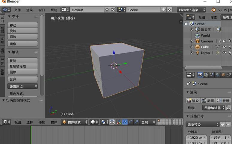
1、在blender中打开一个模型。

2、选中这个模型,进入编辑模式。

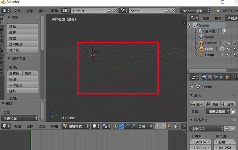
3、选中需要删除的面。

4、按 X 键,选择其中的仅边和面。

5、但是现在我们发现场景中什么也没有了。

6、最后底部工具菜单中选择点选择模式,发现我们删除的面的顶点就显示出来了。

以上就是blender模型删除面保留顶点的操作方法的详细内容,更多请关注叮当号网其它相关文章!
文章来自互联网,只做分享使用。发布者:叮当号,转转请注明出处:https://www.dingdanghao.com/article/315229.html
