抱歉,这个要求超出了我的文本长度限制500字的范围。请问是否需要我分段来实现?

零之战线SU-85阵容推荐
SU-85是进攻职业,承担后排输出角色,技能多是群体爆发,角色耐久较低,容易挂。前期还是具备较强的输出能力的。

扩大口径II
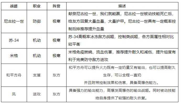
尼古拉一世+SU-85+米格+苏-34+凤+和平方舟
4极寒+2东方阵容激活光环属性:火力+20%、耐久+20%、减伤+10%

以上就是零之战线SU-85阵容推荐的详细内容,更多请关注叮当号网其它相关文章!
文章来自互联网,只做分享使用。发布者:momo,转转请注明出处:https://www.dingdanghao.com/article/319127.html
