叮当号新一在本文中探讨了战线九江阵容的搭配以及推荐。战线九江是一款策略角色扮演游戏,玩家需要组建自己的最强战队来对抗敌人。但是如何正确地搭配阵容是非常重要的,它直接关系到战斗的胜负。本文将为大家详细介绍战线九江中不同角色的特点,以及他们之间的配合关系,帮助玩家提升战斗实力,取得更大的胜利!

零之战线九江阵容推荐
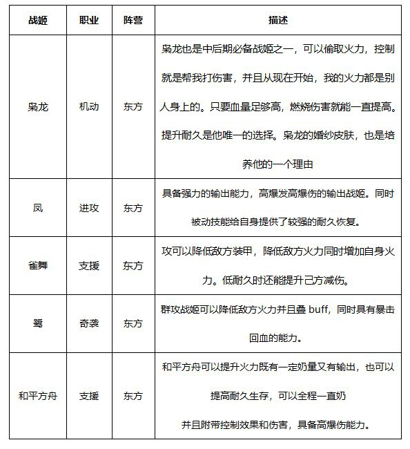
一、战姬介绍:
九江的技能多为伤害技能,且能够增加自己的火力、耐久以及格挡等属性,具备高额格挡概率,并且有一定的回血能力,能抗能打建议玩家提升其耐久。

二、挂载推荐:
防护层紫/防护层Ⅱ

三、阵容推荐:
鹭+凤+九江+枭龙+雀舞+和平方舟
全东方阵营激活光环属性:火力+25%,耐久+25%,免控+15%

以上就是零之战线九江阵容怎么搭配 零之战线九江阵容推荐的详细内容,更多请关注叮当号网其它相关文章!
文章来自互联网,只做分享使用。发布者:pansz,转转请注明出处:https://www.dingdanghao.com/article/332600.html
