oppo coloros 一直是 ” 流畅 ” 的代名词,除了对强大硬件性能有着出色的调度、分配之外,系统的流畅性还与各种交互动效有关,coloros 在这方面做得很出色。今年的第四波 coloros 体验升级计划已经在 4 月 15 日陆续开始推送版本,本次更新带来了桌面动效、通控中心动效、锁屏动效等方面的升级,同时也有多项新功能加入。
(ColorOS 第四波体验升级计划推送)
据 OPPO ColorOS 官方发布的公告显示,在本次的 ColorOS 第四波体验升级计划中,流畅性体验升级推送的首批机型包括了 OPPO Find X7 系列、OPPO Find X6 系列、一加 12 等多款产品,系统功能升级首批支持的产品更是有 OPPO Find N3 系列、OPPO Reno11 系列等热门机型。
(ColorOS 流畅体验升级首批机型)
(ColorOS 系统功能升级首批机型)
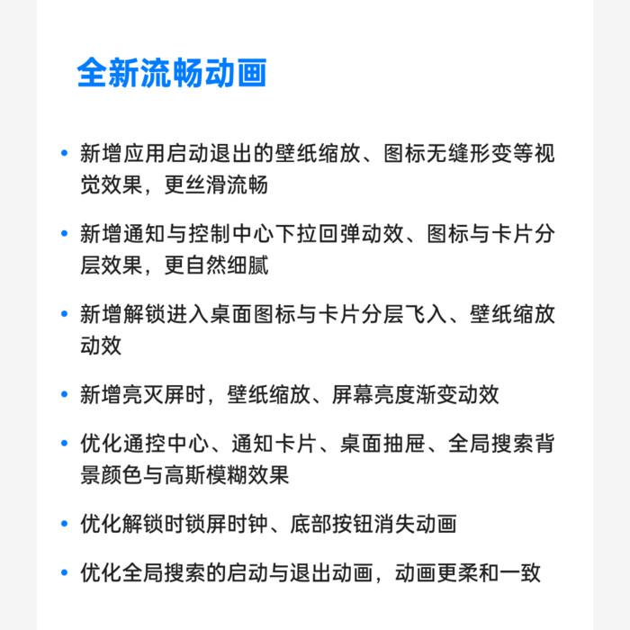
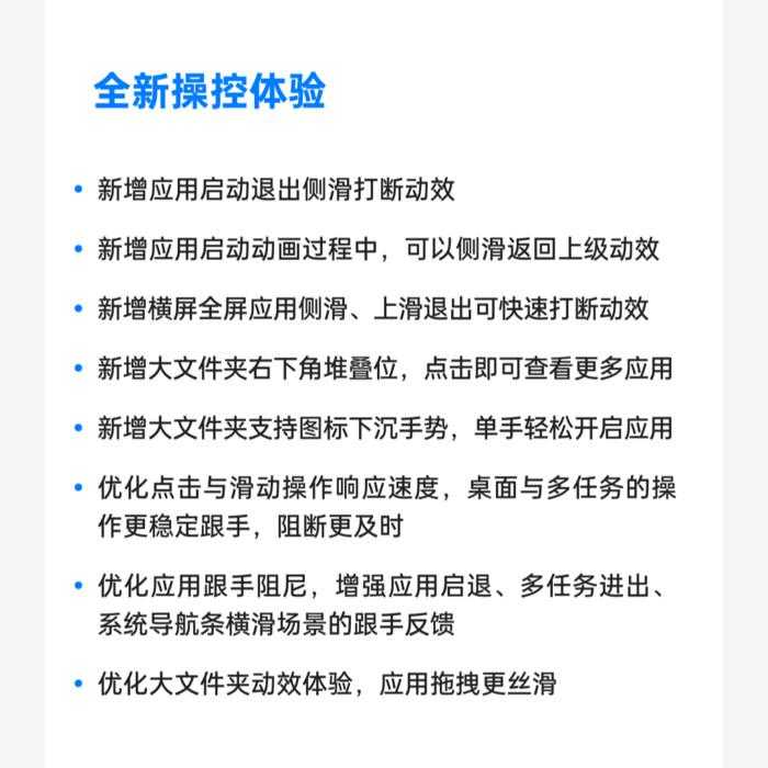
符合真实物理规律的动画效果对于系统流畅性的提升有着锦上添花的作用,ColorOS 基于人因研究对动画曲线进行优化,在第四波体验升级计划中带来了科学计算合理的退出动画曲线,以及自然连贯的打断动效。像是在应用侧滑退出与底部上滑退出这两项高频操作中,最新的 ColorOS 系统都加入了打断动效,可以使得用户在快速操作手机时获得更连贯的体验。
(ColorOS 全新流畅动画)
(ColorOS 新增应用底部上滑退出可打断动效)
此外在通知控制中心、锁屏、大文件夹、全局搜素、智能侧边栏等更细节的地方,全新 ColorOS 也加入了丰富的动效。比如下拉通知栏时,最新的 ColorOS 会有回弹的动效,以真实物理规律带来更符合直觉的交互体验,此外通知控制中心与通知卡片都加入了高斯模糊效果,让 ColorOS 的 UI 显得更加立体。
(ColorOS 全新操控体验)
(ColorOS 新增大文件夹右下角堆叠位)
(ColorOS 新增解锁进桌面图标、卡片分层飞入动效)
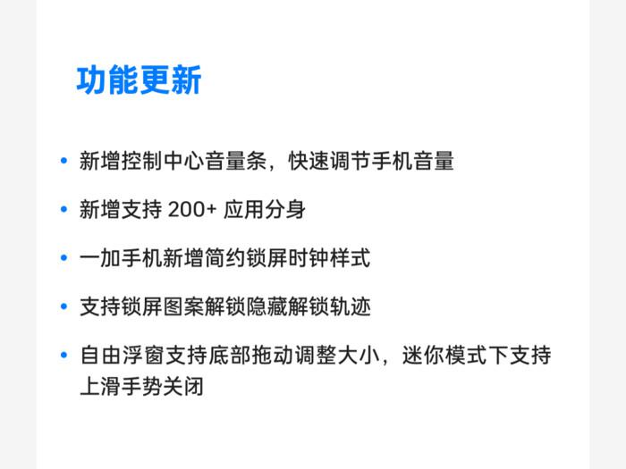
同时本次 ColorOS 第四波体验升级计划还上线了多项新功能,比如在通知控制中心内新增了音量条,无需按动侧边音量键就可以快速调节音量,再比如 200+ 个应用支持了分身功能,对于有多账号登录需求的朋友来说会很实用。
(ColorOS 第四波体验升级计划新增功能)
(ColorOS 通知控制中心新增音量控制条)
(ColorOS 支持 200+ 应用分身)
以上是 ColorOS 第四波体验升级计划的主要更新内容,相信在升级后使用 OPPO 以及一加手机的用户可以获得更加流畅、智慧、好用的体验,本次升级已在 4 月 15 日开始陆续推送,流畅体验升级将在 5 月 15 日前完成推送,分批覆盖全部用户。系统功能升级首批机型会在 5 月 15 日前完成推送覆盖,其余机型也将在 6 月 30 日前完成版本推送。用户可持续关注 ColorOS 官方动态,及时更新、体验。
以上就是持续打磨流畅度,ColorOS 新版本加入丰富动效,首批机型开启推送的详细内容,更多请关注叮当号网其它相关文章!











