初心者必读!《星际 52 区》新手攻略速览各位卡牌策略爱好者,由英雄游戏倾力打造的新作——《星际 52 区》,已于今日全平台公测!面对浩瀚无垠的宇宙,这场以整个宇宙为假想敌的冒险之旅,即将正式拉开帷幕。然而,对于新手玩家来说,如何快速上手并快速提升战斗力,是一个亟待解决的问题。别担心!叮当号西瓜已为各位整理了一份《星际 52 区》新手爆肝攻略,将详细解析每日任务清单、开荒流程及卡牌养成技巧。现在,就让我们踏上这场精彩的星际冒险,一起探索《星际 52 区》的奥秘,成为宇宙中最强大的统帅!

《星际52区》新手每日任务清单及开荒流程
每日任务清单&开荒流程
主线战斗
主线任务
星际探险
遗落要塞(装备)
泣麟山脉(专武材料)
放逐之门(技能升级道具)
地心裂界阵营长廊(爬塔)
模拟博弈(竞技场)
行星挑战(进阶材料)
跃迁秘境
杂货商店(征召卡&强化材料)
日常任务
快速挂机奖励(所有操作都做完后养成,实在推不动主线了再领取)
刻托地下城(装备附魔材料)□ 星球斗技场
每日任务清单省流版:
———————————————————————————————————————————————————————
我们要知道这个游戏前期的核心目标就是要组齐:AOE范围伤害、单体多段伤害、召唤系三套阵容去分别去刷遗落要塞的三个装备副本获得不同装备。国际服老玩家负责任的告诉你:一分钱不花也是完全可以爽玩的。
玩法介绍看这里:
这游戏也是策略卡牌老三样:卡牌收集、卡牌战斗和卡牌养成。
卡牌收集:收集各个种族和职业的英雄以应对不同的敌人。
卡牌战斗:包括战前策略(挑选合适的英雄、修改站位等应对挑战)和战中策略(这个游戏可以手动操作英雄释放大招,在卡关时手动操作有奇效)和战后复盘(根据敌人特性进行阵容和站位调整)。
卡牌养成:对自己所能获得的资源进行合理分配,给主力英雄提升战力以应对更大的挑战。
资源分配&养成思路看这里:
【开荒流程】
进服以后,跟着引导和主线任务走(因为主线任务给的资源很多)。
前期就做这两件事:主线任务,主线战斗。(左下角的快速挂机尽量先不要领)
因为很多玩法和副本都是与主线战斗的进度有关的,所以理论上推主线可以增加资源获取的途径。且挂机奖励是按照主线进度的节点计算的。也就是说主线进度越高,挂机奖励越多。所以要尽可能优先去推主线。
需要同步完成主线任务,然后推主线直到推不动为止(有条件的可以氪个首充拿下关羽,前期推关和副本会快很多)。另外,前期尽快把主线推到5-6是非常重要的,因为可以开启自动推关,主线和地心裂界解放双手。
之后就可以开始打装备副本(遗落要塞),也是往后推进直到难度推不动为止。获得了装备之后进行对应的装备搭配和养成(具体看后面的装备搭配部分)。
前期一定要打模拟博弈,排名给的奖励非常多,能冲到第几名就尽量早点往上冲,因为排名奖励并不是结算奖励,也就是说你只要达到过对应排名就能拿下奖励,并不需要保持排名。其他需要做的事参考最上方的每日任务清单。
保姆级干货攻略,抽什么英雄?
【卡关指南】
1.养成:
卡关的时候先看看敌方战力与自己战力差距大不大。如果差距较大的话建议先养成。
这里的养成包括:提升上阵英雄等级、英雄升星、装备搭配和升级、武器装配和升级等等。
2.手动操作:
当战力接近或者远超敌人时依然打不过时,就可以考虑调整阵容和站位,然后手动操作。
隐藏技巧:
(1)敌方有持续高额伤害的敌人(如激光鱼):
上阵荒原幽鬼这类大招带控的英雄,在对方释放技能时放大招瞄准打断;
把星环这类高伤英雄放前/中排,在激光鱼放出技能前直接瞄准秒杀。
(2)敌方后排有大量输出单位,但前排坦度太高:
前排关羽+中排星环等爆发伤害直接强行破前排;
征服者、莫菲罗等范围伤害放前排,放出能量技清空对面后排
(3)敌方坦克+多奶妈配置:
奶妈坦度高的话参考(1)的打法,坦度低的话可以参考(2)的打法。
3.站位技巧如图

【抽什么卡池】
前期拿到的钻石建议抽UP池,抽完新手池之后就不要用钻石抽普池了(有黄票可以直接抽普池,因为黄票只能抽普池)。普池是英雄武器混池,且无法定轨英雄,用钻石很不划算。
新手卡池的SSR是30抽必出的,首先需要先抽完新手池,然后根据获得的SSR的职业,或者根据自己阵容缺什么,再去判断抽哪个UP池子(卡池中点击英雄图标可以查看英雄职业定位)。
举例:比如我们在新手卡池抽到的是单体伤害英雄——星环,那么就需要在UP池去定轨范围伤害英雄——征服者,或者定轨坦克SSR——陆地巨兽来补充阵容坦度。
*召唤系英雄前期可以不刻意抽,因为熊猫可以在爬塔50层拿到。
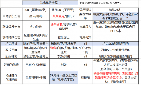
【优先养什么英雄】
养成优先级:SR
(因为SR比SSR更好获取,也更好升星,因此有好用的高星SR可以主养)
有些副本上阵特定的英雄更好打,因此不同职业都有需要主养的英雄。主养指的是把高等级装备、武器和技能书优先给他使用(尤其是技能书,使用了就不能返还重置,需要格外注意使用)。
养成英雄推荐省流表:

以上就是星际52区新手每日任务清单及开荒流程 具体一览的详细内容,更多请关注叮当号网其它相关文章!
文章来自互联网,只做分享使用。发布者:周斌,转转请注明出处:https://www.dingdanghao.com/article/402078.html
