上个月底,微软面向 Windows 受支持版本发布了新一轮非安全质量更新,其中适用于 Win11 的 KB5037853(版本号 22621.3672 和 22631.3672)似乎比平时多了一些 Bug。
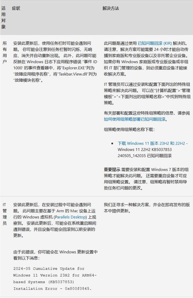
根据微软更新的“已知问题”列表,KB5037853 安装更新后可能会遇到任务栏闪烁、无响应、消失并自动重新出现的 Bug。
此外,微软还表示此更新后在安装过程中可能会遇到问题,不过主要是在基于 Arm 的 Mac 设备上运行的 Windows 虚拟机 (Parallels Desktop) 中才会出现。
由于此错误,你可能会在 Windows 更新设置中看到以下报错:
2024-05 Cumulative Update for Windows 11 Version 23H2 for ARM64-based Systems (KB5037853) Installation Error – 0x800f0845.

简单来说,安装 KB5037853 后,虚拟机中的 Windows 11 将无法启动,但截至我们发稿似乎没有临时方法可以解决此问题。对此,微软称其开发团队正寻找一种解决方案,并计划在未来发布的版本中提供更新。
文章来自互联网,只做分享使用。发布者:张大嘴,转转请注明出处:https://www.dingdanghao.com/article/586100.html
