叮当号6月13日消息,昨日,欧盟委员会发布公告称,如无法与中方达成解决方案,加征关税将于7月4日左右实施。
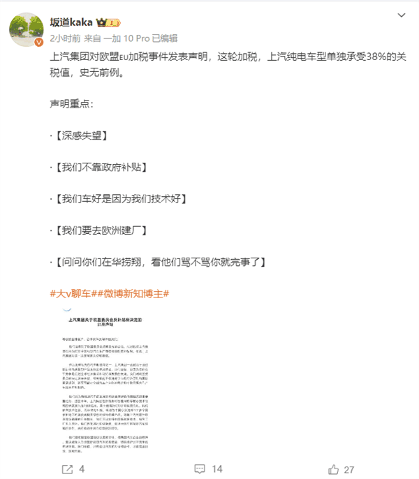
公告称,对比亚迪、吉利汽车和上汽集团将分别加征17.4%、20%和38.1%的关税;对其它制造商将征收21%的关税;进口自中国的特斯拉汽车可能适用单独的税率。


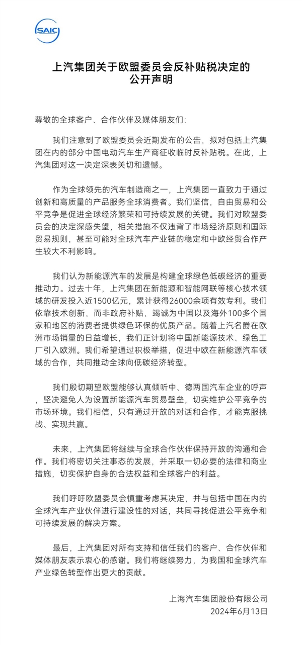
公告发布后,拟被征收38.1%关税的上汽集团于今日就“欧盟委员会反补贴税决定”发布了公开说明,原文如下:
我们注意到了欧盟委员会近期发布的公告,拟对包括上汽集团在内的部分中国电动汽车生产商征收临时反补贴税。在此,上汽集团对这一决定深表关切和遗憾。
作为全球领先的汽车制造商之一,上汽集团一直致力于通过创新和高质量的产品服务全球消费者。我们坚信,自由贸易和公平竞争是促进全球经济繁荣和可持续发展的关键。
我们对欧盟委员会的决定深感失望,相关措施不仅违背了市场经济原则和国际贸易规则,甚至可能对全球汽车产业链的稳定和中欧经贸合作产生较大不利影响。
我们认为新能源汽车的发展是构建全球绿色低碳经济的重要推动力。过去十年,上汽集团在新能源和智能网联等核心技术领域的研发投入近1500亿元,累计获得26000余项有效专利。
我们依靠技术创新,而非政府补贴,竭诚为中国以及海外100多个国家和地区的消费者提供绿色环保的优质产品。
随着上汽名爵在欧洲市场销量的日益增长,我们正计划将中国新能源技术、绿色工厂引入欧洲。我们希望通过积极举措,促进中欧在新能源汽车领域的合作,共同推动全球向低碳经济转型
我们殷切期望欧盟能够认真倾听中、德两国汽车企业的呼声坚决避免人为设置新能源汽车贸易壁垒,切实维护公平竞争的市场环境。我们相信,只有通过开放的对话和合作,才能克服挑战、实现共赢。
未来,上汽集团将继续与全球合作伙伴保持开放的沟通和合作。我们将密切关注事态的发展,并采取一切必要的法律和商业措施,切实保护自身的合法权益和全球客户的利益。
我们呼吁欧盟委员会慎重考虑其决定,并与包括中国在内的全球汽车产业伙伴进行建设性的对话,共同寻找促进公平竞争和可持续发展的解决方案。
最后,上汽集团对所有支持和信任我们的客户、合作伙伴和媒体朋友表示衷心的感谢。我们将继续努力,为我国和全球汽车产业绿色转型作出更大的贡献。

文章来自互联网,只做分享使用。发布者:走不完的路,转转请注明出处:https://www.dingdanghao.com/article/590980.html
