叮当号8月1日消息,近期,飞腾腾锐处理器连续中标银行、央企集采,总规模近3.4万台,包括台式机、笔记本。
首先是某电力大型骨干央企2024-2026年计算机集中采购项目招标结果公布,基于飞腾腾锐D2000处理器的2.4万台桌面终端成功中标。
不出意外和龙芯、兆芯中标的一样都是中核集团(据说麒麟也中标了但未公开)。
本次中标的2.4万台终端,包含基于飞腾腾锐D2000的台式机、笔记本产品共计2款4类,飞腾也成为该电力央企主要技术路线。
其次是两家大型政策性银行陆续公布了信创计算终端采购项目招标结果,基于飞腾腾锐处理器的近万台台式机、笔记本成功入围并中标。
这是继去年中标三家政策性银行招标项目后,飞腾芯片再次中标。
所谓政策性银行,是由政府创立,以贯彻政府的经济政策为目标,在特定领域开展金融业务的专业性金融机构。
中国设立了三大政策性银行,分别是国家开发银行、中国进出口银行、中国农业发展银行,均直属国务院领导。
飞腾表示,政策性银行对计算机算力的稳定性、信息的安全性有着更高的要求,而三大政策性银行选择飞腾处理器,显示了对飞腾产品稳定性、安全性的高度认可。
此次中标的腾锐处理器,是飞腾桌面CPU的核心产品,采用基于ARM指令集的全自主研发内核,支持飞腾安全架构规范PSPA 1.0。
目前,飞腾CPU已广泛应用于全国众多金融机构的服务器、存储、办公终端、柜面终端、金融机具、网络等等产品。
另外,某大型国有保险公司的2024年信创服务器框架采购项目中,基于飞腾腾云S5000C处理器的服务器中标。
腾云S5000C是飞腾公司新一代服务器CPU,已完成安全可靠测评,在《安全可靠测评结果公告(2024年第1号)》中该型号安全可靠级别为更高的Ⅱ级。
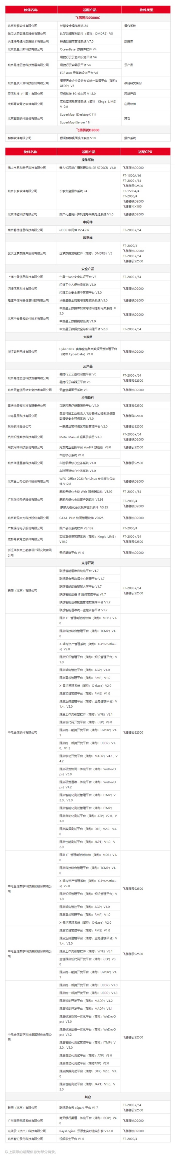
相关消息,2024年6月,飞腾平台共与44家国内厂商的151款产品完成兼容适配。
整体包括:安全类12款,云产品5款,大数据1款,应用软件46款,数据库6款,操作系统5款,中间件1款,存储容灾备份1款,支撑开发65款,网络产品1款,其它8款。
2024年上半年,飞腾共兼容适配了747款产品。




