哎,有时候吧,开电车充电是真的麻烦。
不知道大家有没有遇到过这种情况,好不容易进了一个充电站,结果硬是找不到一个好的桩。
要么是码半天扫不出来,要么充电枪乱扔一地。还有人随地屙屎、丢垃圾,靠近就是臭气熏天。。。

要是运气不好遇到这种桩,那恭喜兄弟,包你难受一整天的。
我肯定是见一个举报一个,但经常吧,都不知道怎么举报,就算投诉了也不一定解决,而且我现在就要充电,你就算现在处理,肯定也是来不及的。
最近,中国充电联盟就搞了件好事,它发布了《关于开展电动汽车充电场站星级评价活动的通知》,也就是说,充电桩也要和酒店一样有星级的说法了。

以后你就只去三星以上的充电站,体验肯定要好很多。
而且相应的评分方法它也贴出来了,脖子哥看完以后觉得还是蛮合理的。
具体咱们一起来看哈,标准里一共涉及了五个部分,分别是:安全合规、运营效率、服务便利、绿色低碳和其他加分项,然后按照每个项目的分数计一个总分,打星规则可以看看下面这个表。

那这个分到底怎么来的呢?
首先,安全合规这部分是不计分的,这块说白了,就是充电站的基本要求,比如设备都有相应的铭牌,以及监控、照明、通信、消防设施等等。

你可能很难想象,怎么会有充电桩连基本的铭牌都没有?
哎,以前还真出现过大规模的充电站造假事件,搞了无数的 “ 僵尸桩 ” ,浪费很多资源。一些企业为了骗补贴,虚假填报功率,甚至有的根本没通电,反正就是脸都不要了。

直到后来国家改变补贴模式,事情才彻底改观。
所以,如果连安全合规都没做到,你就别评了,建议赶紧整改吧。
然后在这个基础上,咱们再看的是运营效率,这块占了 100 分总分里的 23 分,它主要针对的是充电站的 “ 效率 ” 问题,比如说充电桩车位有没有被油车占用,然后设备的可靠性,有没有及时保养、维修。

说实话,设备故障我真的没少见,但还能理解,毕竟设备的检查、修理都需要时间。
最烦的就是看到油车停在充电桩的车位上,纯纯浪费资源,临时靠靠也就罢了,有的一停停一天,这充电站不管,充电的服务费不都白交了?
我只觉得这块给 3 分太少了。
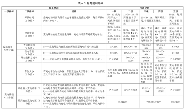
评分的大头还得是服务便利,总共加起来 73 分,这块主要评价充电站的 “ 能力 ” ,除了桩的数量、功率这些的设施能力,还有环境、售后等等的服务能力。


这里的分类确实非常细致,比如在设施服务里面,就考虑到了车位的大小。
脖子哥经常停的一个商场里就有这个问题,线划得太窄,一排停满的话就下不来车了,有时候你充电的时候还好好的,结果坐车里来了一辆车,充完都没法拔枪,只能求助路人,就很幽默了。。。

另外,环境服务方面,标准里还考虑到了充电站的地理位置方不方便,对外部马路有没有干扰,有没有装雨棚,场地够不够干净。
最后还有客服、结算等问题的考虑,之前咱们为了拍摄,在高速上充了几个桩,结果报销起来一推问题,谁能想到每个省的充电桩都有独特的开票方式,而且开起来非常麻烦,有时候售后也找不到。。。
总之我觉得,要拿满这五颗星,确实是不太容易滴。
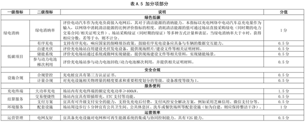
那么除了这些,最后还有 4 分来自绿色低碳,这其实就一个问题,电能的转化效率。

这和咱们有没有花冤枉钱有很大关系,比如说,有些桩年久失修,热损耗自然大一点,转化效率可能低于 80% ,那么 20% 的电就纯纯浪费在发热上了,咱们花了钱,但结果没充进汽车里面。
所以过去很多人反应,为什么充电桩上充了 100 度电,和实际车里只充了 80 度,就是这个原因。
另外,在 100 分以外还有 8 分的加分项目,但看下来和咱们充电体验关系不大,主要是对行业、环保的作用。

总的来说,这个标准的评分项目是比较完善的,挑不出什么毛病来。但我还是有一点担心。
要知道,酒店的星级评级是由各级旅游局(文旅局)评定的,一般是酒店自行申报后,再通过旅游局下属的全国旅游星级饭店评定委员会进行专家暗访,然后逐项打分。
具体打分规则也记录在国家标准《旅游饭店星级的划分与评定》(GB/T 14308-2010),所以咱们在选酒店的时候,一般是不会遇到德不配位的情况,五星酒店就是五星的标准。
甚至连后来的星级厕所也有国标《旅游厕所质量等级的划分与评定》(GB/T 18973-2016)的支持。

所以这次充电联盟的评级方案,目前看还不错。但我觉得还需要一些有公信力的国家机构或者标准来背书。
因为我们前面说的这个充电联盟。它只是国家能源局指导成立的非营利性组织,但注意,这里不是下属单位,而是指导成立。
说白了,它是一个行业合作组织,联合了一批电网、充电桩、服务运营、汽车生产、信息通信等企业,要说管理那是管不上一点,只能给行业提供一些支持。
从 2018 年至今,它在公众号上已经发布大量关于充电桩行业政策和数据的内容。
相比政府单位,中国充电联盟必然是缺了一点公信力,做出来的成果,大家也可能完全不认。所以,这份标准对行业的影响力可能没有大伙儿想的那么强。
但充电站有星级评价必然是好事,只是欠缺的还是权威机构的站台,真希望有官方能站出来挺一下,或者出台一份相应的国标。
如果能把星级评价系统推广下去,特别是能连接到导航地图,那么咱们开车的时候,就可以很快避开各种 “ 只建不管 ” 的黑心站,电车的体验肯定要上一个层次。
这脖子哥必然得支持一波。
文章来自互联网,只做分享使用。发布者:,转转请注明出处:https://www.dingdanghao.com/article/912800.html
