电脑知识网7月18日消息,PiliPala是一款使用Flutter开发的bilibili第三方客户端,最主要是没有广告,不过这款软件可能要停止更新了。
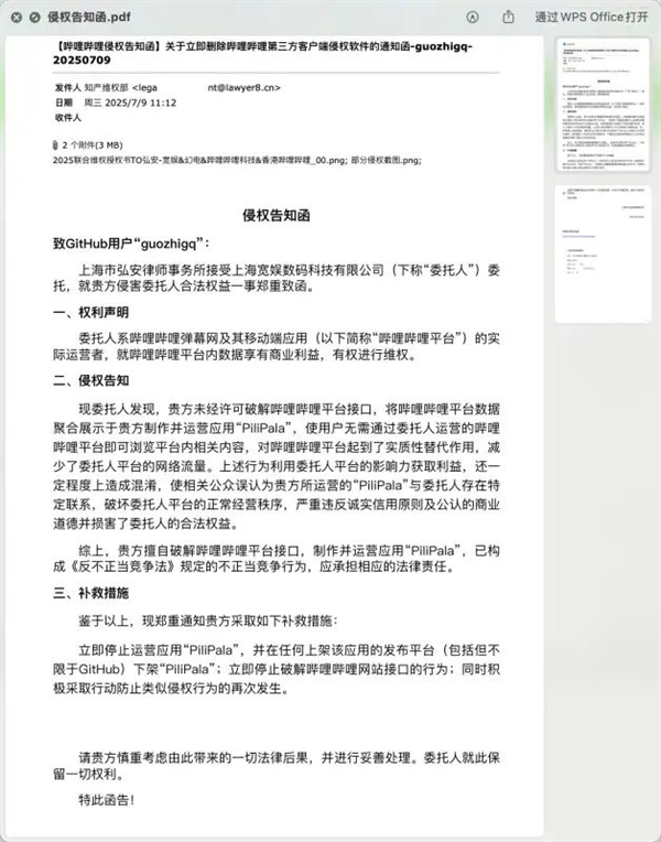
原因是开发者收到哔哩哔哩发送的侵权通知律师函,其中指出,PiliPala项目未经许可破解了哔哩哔哩平台接口,将数据聚合到自身应用中,使用户无需通过哔哩哔哩平台就能浏览相关内容,对哔哩哔哩起到了实质性替代作用,减少了哔哩哔哩的网络流量。

哔哩哔哩认为这种行为不仅利用了哔哩哔哩的影响力获取利益,还可能让公众误以为PiliPala与哔哩哔哩存在特定关系,破坏了哔哩哔哩的正常经营,严重违反了诚实信用原则和商业道德,损害了哔哩哔哩的合法权益。
因此,哔哩哔哩认为PiliPala的开发和运营属于不正当竞争行为,要求开发者立即停止运营PiliPala,下架任何平台(包括GitHub)上的项目,停止破解哔哩哔哩接口的行为,并采取措施防止类似侵权行为再次发生。

虽然这封律师函只是侵权通知和警告,并非正式起诉,但对开发者来说,继续开发和运营也将面临法律风险,这可能也是其决定停止开发和维护的主要原因。

文章来自互联网,只做分享使用。发布者:,转转请注明出处:https://www.dingdanghao.com/article/962613.html
