流放之路S17赛季中,玩家要进入异次元收集能量,腐化自己的装备,对生存能力和AOE清图能力要求比较高,而腐化之血卫士生存很强,下面就给大家带来流放之路S17卫士腐化之血BD开荒攻略。
流放之路S17卫士腐化之血BD开荒攻略
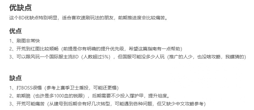
优缺点

这个BD不适合新手,只能速刷,攻坚不行,请务必了解。
以下是Grimro的攻略部分。
开荒
(国服可以洗点,可能有更好的过剧情方法,当然你也可以用以下的流程)
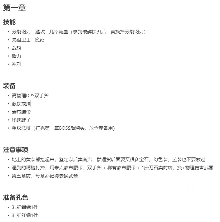
第1章

第2章

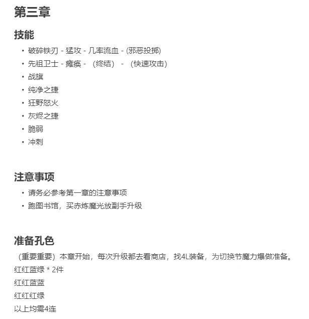
第3章

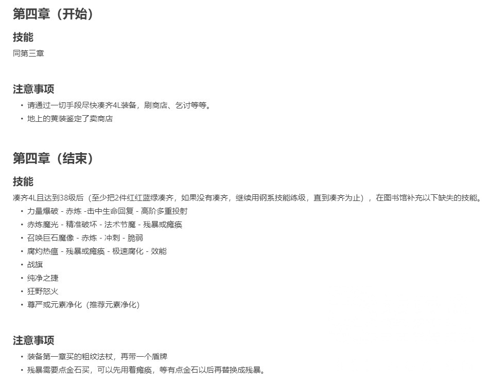
第4章

第5章

异界初期

文章来自互联网,只做分享使用。发布者:城南北边,转转请注明出处:https://www.dingdanghao.com/article/971696.html
