理想MEGA

  • 周鸿祎试乘理想MEGA:后排有我迈巴赫的感觉

    叮当号3月22日消息,360董事长周鸿祎日前发布视频,测评了理想MEGA的空间表现。 周鸿祎称,MEGA后座没有他想象中的那么宽,但是很舒服,有他迈巴赫的感觉了;第三排的座椅头枕很高,正好能够靠到脖子,也不错。 视频中,MEGA后备箱的空间很大,能够装下不少东西,而且电动门自动开关,较为实用。 值得一提的是,理想MEGA作为近期国产新能源热门MPV,尤其是空…

    2024-03-22
    12500
  • 李想发全员信认错:销量不及预期、股价跌超7%

    李想,认错了。 微博沉寂近20天后,李想发布内部全员信,坦承MEGA上市不顺,指出团队存在的两大问题,并给出了解决方案。 全员信发布不久,理想汽车对外公告,大幅下调交付预期,股价应声大跌。 理想全员信和随后的公告,引发网友热议,就在当天,还有一条消息广泛传播,引起了更多的争论。 理想全员信:我们错了 李想在全员信中指出了公司存在的两大问题,背后原因,并讲述该…

    2024-03-22
    15600
  • 理想汽车:对MEGA节奏判断失误 后续不会降价

    叮当号3月21日消息,今日晚间,有博主曝光了一份理想汽车沟通纪要。 根据纪要内容显示,理想汽车将一季度交付指引下调至76000—78000辆,主要原因是高估了自身的能力,对MEGA节奏判断失误,导致大量的销售投入分配失误。 尽管如此,MEGA后期也不会进行价格调整,此次判断失误,更多的是阶段错误,理想现在会围绕第一批用户运营展开。 对于理想MEG…

    2024-03-21
    14500
  • 销售订单不及预期!理想汽车:预计一季度交付76000至78000辆

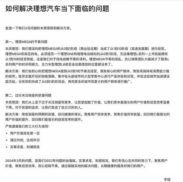
    叮当号3月21日消息,今天,理想汽车在港交所发布公告称,由于销售订单不及预期,本公司现预计其2024年第一季度的车辆交付量为76000至78000辆。 此前,理想汽车的一季度交付预期为100000至103000辆。 同时在公告中,李想还复盘了3月问题的本质原因和解决方案: 第一,错误的把理想MEGA的从0到1阶段(商业验证期),当成了从1到10阶段(高速发展…

    2024-03-21
    12600
  • 0.11万辆!理想MEGA首周销量出炉:MPV市场第六

    叮当号3月19日消息,易车网今日公布了最新的2024年第11周(3月11日至3月17日)中国乘用车市场MPV销量排名。 数据显示,比亚迪腾势D9蝉联国内MPV市场销冠,单周销量0.24万辆; 紧随其后的是别克GL8,0.15万辆、丰田赛那0.14万辆、小鹏X9 0.12万辆、传祺M8 0.11万辆。 因为理想MEGA于3月11日开启交付,其首周销量也刚好被覆…

    2024-03-19
    8900
  • 曝理想MEGA发布半月真实订单为4000台 不及预期

    叮当号3月17日消息,理想MEGA自发布以及交付后,理想方面始终未公布相关订单信息,业内人士猜测销量情况可能未达预期。 而日前,据国内媒体报道,他们获得了理想汽车MEGA的真实订单情况,理想对于MEGA在24小时内的预期订单是3000台左右,但最终结果未达预期,仅实现目标的一半。 并且,MEGA发布半个月内收到近4000台的订单,本月工厂MEGA的产能为50…

    2024-03-17
    14200
  • 李斌回应蔚来员工不得参与理想MEGA舆论传播:确实有这个要求

    叮当号3月12日消息,近日,理想MEGA事件引起网友关注热议,而日前,有博主爆料称,关于MEGA造型舆论,蔚来李斌要求蔚来所有员工不参与不转发。 对此,蔚来李斌向汽车博主回应表示,“我们内部是有这个要求,我们自己以前一直被搞了,其实见到这样的事情,我确实也觉得自己的同事不要去跟风了。” 而博主日前分享的蔚来内部李斌发送的通知称,各位同…

    2024-03-12
    7100
  • 售价55.98万的全家高铁!理想MEGA正式下线:一周后全国交付

    叮当号3月4日消息,据理想汽车官方,旗下首款纯电动MPV车型理想MEGA在理想汽车北京绿色智能制造基地正式下线,并将在3月11日开启全国交付。 该车定位于“全家人出行的陆地高铁”,于日前上市,仅推出一款,售价55.98万元。 理想MEGA颠覆传统MPV千篇一律的外观设计,采用水滴型车头、溜背式车顶,整车造型酷似“高铁&rd…

    2024-03-04
    8800
  • 理想MEGA车身现“奠”字 理想投诉网友恶意P图

    叮当号3月4日消息,据国内媒体报道,日前,有汽车博主曝出一则理想汽车向某平台的投诉通知。 通知指出,有网友对理想MEGA车型恶意P图,使用“奠”和相关图案,并在车身底部注明“新能源殡仪车”。 影射理想汽车新品是装载死者的丧葬用品(殡仪车),故意歪曲理想汽车用途,严重侵害理想汽车的产品形象及品牌声誉。 该侵权图片…

    2024-03-04
    11200
  • 理想MEGA高难度自动泊车实测:断头路、侧边车位丝滑泊入

    叮当号3月4日消息,有“公路高铁”之称的理想MEGA已经开始发售,其5.35米长的车身,且没有后轮转向,不少网友担心MEGA在市区内不好停车。 为此,有博主对理想MEGA进行了一番高难度自动泊车实测,结果证实,理想MEGA的自动泊车相当强悍,市区内的停车位几乎都能丝滑泊入。 起初,博主使用理想MEGA挑战路边车位,因为MEGA车长的原…

    2024-03-04
    14000

联系我们

在线咨询: QQ交谈

邮件:442814395@qq.com

工作时间:周一至周五,9:30-18:30,节假日休息

关注微信公众号