疫苗

  • 10月最该抓紧做的一件事 可能让你秋冬少跑几趟医院 再拖就晚了

    10 月 9 日,国家卫生健康委举行新闻发布会,介绍时令节气与健康有关情况。浙江省疾控中心研究员蒋健敏介绍,目前,预防传染病最经济有效的技术方法是接种疫苗。 当前正值 2025~2026 年流感季疫苗最佳接种时期。每年流感流行季所流行的流感毒株有可能不一样,所以每年流感疫苗的成分也不一样,及时接种才能有效匹配防护需求,建议 10 月底前完成流感疫苗接种,可确…

    2025-10-12
    1500
  • 比进口疫苗便宜六成!国产九价HPV疫苗首针接种 实控人钟睒睒出席

    电脑知识网9月9日消息,据媒体报道,今日,万泰生物在厦门举办国产九价HPV疫苗馨可宁9首针接种活动,万泰生物实控人钟睒睒出席了首针该活动仪式。 据了解,馨可宁9是全球第二个、中国首个国产九价HPV疫苗。万泰生物在今年6月宣布这款疫苗获批,9岁至17岁可采用二剂次接种程序,18岁至45岁采用三剂次接种程序。 该疫苗价格为499元/针,一疗程全程共三针,总价不超…

    2025-09-09
    1500
  • 最新研究表明:通用癌症疫苗或将实现

    电脑知识网7月23日消息,据媒体报道,2025年,全球癌症疫苗研发遍地开花,取得了令人振奋的临床数据,并掀起了新?波肿瘤免疫治疗浪潮。 如果癌症疫苗研发成功,就能够在注射后唤醒人体免疫系统,重新试别和杀伤癌细胞,同时产生免疫记忆反应,让免疫系统能够在未来十年甚至一生中持续保护我们。 每当体内出现癌细胞的时候,免疫系统都能自动发起攻击,使其在形成肿瘤之前就杀死…

    2025-07-23
    700
  • 疫苗之王科兴生物拟分红近540亿!张雪峰灵魂拷问:要给哪国的股民发我们当年的钱

    7月10日消息,疫苗之王科兴生物近日召开了特别股东大会,公司的董事会大洗牌! 股东投票通过了赛富基金(SAIF)提出的两项提案:罢免现任董事会成员,并选举SAIF提名的十位资深董事候选人进入董事会,尹卫东阵营占据绝大多数席位。 此外,科兴生物抛出总额最高75亿美元(约合人民币538.51亿元)的“清仓式”分红方案,被市场视为争夺股东支…

    2025-07-10
    1500
  • 两百多年前 一个西班牙人把牛痘成功带到中国!

    英国格洛斯特郡贝克利的教堂墓地,是人类历史上最伟大的医生之一——爱德华·詹纳的长眠之地。 科普作家王哲在《微战争》一书中相关的章节写道:“那块墓碑上刻着:詹纳以他的智慧把健康和生命带给全世界半数以上的人。” 我疑心墓碑上的那句话是后刻上去的,因为詹纳对人类世界的贡献或者说他发明牛痘接种术的价值是逐…

    2025-06-24
    2100
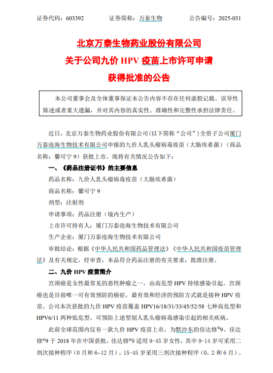
  • 首个国产九价HPV疫苗价格多少 万泰生物回应:没办法透露

    电脑知识网6月4日消息,万泰生物在今日盘后发布公告称,全资子公司厦门万泰沧海生物技术有限公司申报的九价人乳头瘤病毒疫苗(商品名称:馨可宁9)获批上市。 这是我国首个国产九价宫颈癌疫苗,也是全球第二个九价宫颈癌疫苗。 据悉,万泰生物的馨可宁9从申请到获批历时约10年。 2015年,万泰生物申请临床试验;2017年获得临床试验批件;2019年完成I期临床试验,并…

    2025-06-04
    1900
  • 江苏首针男性九价HPV疫苗开打 22岁小伙成首位接种者

    电脑知识网4月28日消息,据报道,江苏省正式启动首批男性九价HPV疫苗接种工作。这标志着我国首个适用于16-26岁男性的九价人乳头瘤病毒疫苗(酿酒酵母)正式投入临床应用,填补了国内男性HPV疫苗接种的空白。 22岁的接种者小林表示:"接种疫苗不仅是对自身健康的保护,更是对伴侣和他人健康的负责。"这一观点得到医学专家的支持。 数据显示,全球…

    2025-04-28
    1700
  • 女子被宠物猫咬伤腿部溃烂:打疫苗花1500多元

    电脑知识网4月17日消息,江西九江的王女士近日遭遇了一起令人意外的宠物伤人事件。她在为饲养三年的猫咪更换饮用水并清理猫毛时,平日温顺的宠物突然发狂攻击,导致其腿部多处受伤并出现溃烂症状。 "我完全没有招惹它,没想到会突然攻击我。"王女士对此次意外表示震惊。事发后她立即前往医院接受治疗,包括伤口处理和狂犬疫苗接种等,累计花费超过1500元。…

    2025-04-17
    1700
  • 新冠疫苗致命副作用 已有不少家属或患者提起起诉

    新冠疫情发生之后,多个国家已经第一时间研发疫苗,而且有企业经过研发后终于推出市场提供给患者去接种了。但如今消息报道,新冠疫苗致命副作用已经导致数十人死亡了,这是什么情况? 新冠疫苗 4月30日,英国医药巨头阿斯利康在提交给高等法院的一份法律文件中首度承认,其新冠疫苗“在极少数情况下可能会导致TTS”,也就是致命的血栓。此前,英国药品监管机构数据显示,在500…

    2024-05-07
    9300
  • 为啥有的疫苗只用打1针 有的却每年都要打

    前段时间,关于 2024 年百日咳发病上升的声音越来越多,很多家长第一反应就是自己家孩子有没有打百白破疫苗。看过疫苗小本本之后发现,孩子不仅打过百白破疫苗,还打了不止一针内心顿时踏实了点。 但是很多家长就会想:以后还要不要继续打百白破疫苗?为什么像百白破疫苗打完几针就不打了,而像流感这样的疫苗要每年打一针?疫苗的免疫程序有什么讲究吗? 免疫程序不同 大家都知…

    2024-04-25
    5900

联系我们

在线咨询: QQ交谈

邮件:442814395@qq.com

工作时间:周一至周五,9:30-18:30,节假日休息

关注微信公众号