净资产

  • 陕国投A去年营收同比增长42%净利同比增逾30% 业绩如何

    陕国投A于1月8日晚间公布2023年业绩报,2023年陕国投A的营业收入达到人民币27.35亿,同比增长的幅度是42.03%。营业利润达到人民币14.53亿,同比增长的幅度达到29.99%,利润总额为人民币14.45亿,同比增长的幅度达到29.6%。 陕国投A去年营收同比增长42%净利同比增逾30% 根据公告显示陕国投A的总资产在报告期末达到人民币236.8…

    2024-01-09
    12200
  • 什么是股价与净资产的关系 如何研究并应用这个关系

    股价与净资产之间存在着密切的关系,通过研究和应用这个关系,投资者可以更好地评估企业的价值、估值、盈利能力和成长潜力,做出更明智的投资决策。股价是指市场上买卖股票的价格,净资产是指企业的总资产减去总负债后的余额。股价与净资产的关系可以通过研究和应用来帮助投资者做出更明智的投资决策。 什么是股价与净资产的关系 股价与净资产的关系可以反映出市场对企业价值的认可程度…

    2023-12-15
    9300
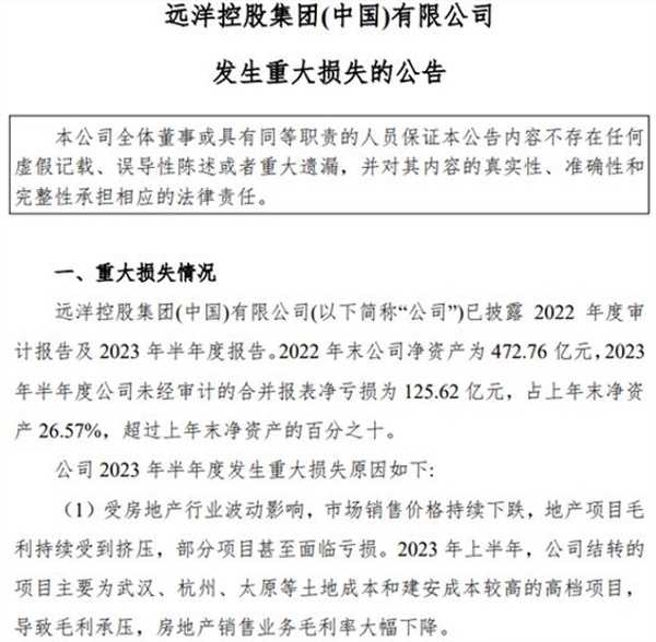
  • 远洋控股集团上半年发生什么 重大损失 净亏125.62亿元

    远洋控股集团于日前发布了2022年的审计报告和2023年的半年报,报告中表示公司2023年上半年产生重大损失,净亏损值达到人民币125.62亿。 净亏125.62亿元 2022年末远洋控股集团的净资产值是人民币472.76亿。2023年上半年,该公司未经审计的合并报表,净亏损值达到人民币125.62亿。在上半年末净资产的总量当中,所占的比例是26.57%。与…

    2023-10-16
    14200
  • 特朗普净资产降至26亿美元 跌出美国400强富豪榜

    10月3日,美国《福布斯》杂志发布消息称,美国前总统特朗普财富已经跌出全美400大富豪排行榜。《福布斯》公布数据显示,特朗普的净资产为26亿美元,低于前一年的32亿美元。 特朗普净资产降至26亿美元 排行榜上全美首富是特斯拉的首席执行官马斯克,净资产为2510亿美元,特朗普出现资产下降的主要原因是?其所创建的社交媒体平台和办公楼都呈现贬值状态,特朗普在202…

    2023-10-06
    22600

联系我们

在线咨询: QQ交谈

邮件:442814395@qq.com

工作时间:周一至周五,9:30-18:30,节假日休息

关注微信公众号