css

  • 响应式和自适应哪个好用

    响应式设计和自适应设计都是针对不同设备优化网站的技术。响应式设计使用弹性布局和媒体查询自动调整布局,而自适应设计创建针对特定设备大小进行优化的预定义布局。响应式设计易于维护,提供无缝的用户体验,而自适应设计加载速度更快,但维护和用户体验方面

    2024-08-19
    3100
  • 响应式和自适应网页设计的区别

    响应式网页设计使用灵活布局自动调整屏幕尺寸,而自适应网页设计使用多重预设布局针对特定屏幕尺寸优化。前者实现简单且响应迅速,而后者高度定制且针对设备优化。选择哪种方法取决于网站的具体需求,例如对一致体验或设备特定优化的优先级。响应式与自适应网

    2024-08-19
    1600
  • 响应式和自适应式的区别在哪

    响应式和自适应式设计均用于不同设备的最佳用户体验。 1. 响应式设计根据设备屏幕自动调整布局,而自适应式设计针对特定设备进行优化。 2. 响应式设计更灵活、维护更简单,加载时间较长,视觉保真度较低;自适应式设计视觉保真度更高,但灵活性较差。

    2024-08-19
    4200
  • 响应式和自适应的区别是什么呢

    响应式设计和自适应设计都是web设计技术,但它们在适应不同屏幕大小的方式上有不同:响应式设计使用灵活网格系统,元素大小和布局随着屏幕宽度变化而自动调整,而自适应设计使用固定布局,为不同的屏幕宽度创建多个特定布局。响应式设计提供更高的灵活性,

    2024-08-19
    2200
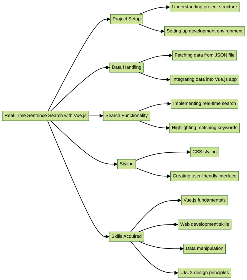
  • 通过“项目:实时句子搜索”课程释放您对 Vuejs 的掌握

    踏上激动人心的旅程,创建一个迷人的 web 应用程序,使用户能够实时搜索和显示文献中的美丽句子。这门综合课程“项目:使用 vue.js 进行实时句子搜索”由著名的 labex 平台提供,为您提供成为熟练的 vue.js 开发人员所需的技能。

    2024-08-13
    1900
  • 如何更php源码网页地

    要美化 php 源码,可以采取以下步骤:使用代码高亮语法;缩进和换行便于阅读;添加注释说明代码逻辑;利用调试工具查找错误;使用版本控制系统管理代码;优化性能减少加载时间;加强安全性防止漏洞;将代码模块化、组织化;编写文档解释代码功能;使用

    2024-08-13
    3700
  • Jupyter Notebooks 作为端到端分析解决方案

    介绍你醒了。您查看待办事项列表,发现团队成员有一项任务。他们希望您进行某种分析并生成报告。请求本身相对复杂,这意味着您可能需要使用问题陈述对其进行分解,从数据源中提取数据,进行探索,收集您的见解,然后向团队成员讲述您的发现故事。解决这个问题

    2024-08-13
    2400
  • Web 开发的未来:每个开发人员都应该了解的新兴趋势和技术

    简介Web 开发从早期的静态 HTML 页面和简单的 CSS 设计已经走过了漫长的道路。多年来,在技术进步和用户对更具动态性、交互性和响应性的网站不断增长的需求的推动下,该领域发展迅速。随着互联网成为日常生活中不可或缺的一部分,网络开发人员

    2024-08-13
    3200
  • Apple Notes 是我的 CMS

    介绍您可能已经了解过这个表情包以及 apple notes 的优越性。
    那么,如果您可以将其用作 cms 来管理博客内容呢?这就是我想在我的“今天我学到了”网站上尝试的。这是最终结果 https://til.julienc.me查询苹果笔记

    2024-08-13
    2100
  • 像专业人士一样调试 JavaScript 代码

    调试是软件开发过程的重要组成部分,因为它允许开发人员识别、理解和修复代码中的错误和意外行为,确保软件正确高效地运行。掌握它可以显着提高您的工作效率和代码质量。这是一个深入的指南,可以帮助您像专业人士一样调试 javascript 代码:1.

    2024-08-13
    2200

联系我们

在线咨询: QQ交谈

邮件:442814395@qq.com

工作时间:周一至周五,9:30-18:30,节假日休息

关注微信公众号