供应商

  • 苹果公司副总裁:“果链”离不开中国

    电脑知识网7月18日消息,据媒体报道,在第三届链博会期间,苹果公司副总裁、大中华区董事总经理葛越接受采访时表示:“苹果取得的成绩离不开与中国供应商伙伴的紧密合作!” 她表示:“中国的供应链全球领先,苹果全球80%主要供应商在华都有生产工厂。” 葛越还表示,很多本土的创新可以完全替代原来需要进口的设备。 她列举了…

    2025-07-18
    2200
  • 一针见血!何小鹏谈靠现金流压供应商款:该不赚钱还是不赚钱 真科技车企不需要

    电脑知识网6月30日消息,近日,小鹏汽车董事长兼CEO何小鹏在《两说》节目中,回应了车企支付供应商账期不超过60天的规定。 访谈中,何小鹏表示“经过了这次的会议跟行业的自律,我认为是在下半年,在明年会有变好。” 他指出,制造企业可能会特别关注,因为制造企业的毛利率相当低,现金流对它压力特别大。 但科技企业不会这样,科技企业的逻辑是必须…

    2025-06-30
    1100
  • 自研含金量有多高!3nm芯片玄戒O1供应商拆解:联发科给小米帮大忙

    电脑知识网6月20日消息,近日调研机构Counterpoint Research对小米15S Pro主芯片是玄戒O1 AP/SoC进行了剖析,其采用多路专用供电设计,拥有旗舰级性能表现。 从供应商来看,玄戒O1的一大供应商联发科贡献了不少力量:比如提供了基带模块T800 MT6980W、WiFi/蓝牙模块是MT66398BEW、射频收发器MT6195W和电源…

    2025-06-20
    2700
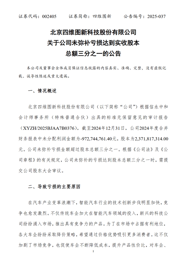
  • 汽车价格战殃及供应商!四维图新发公告称降价加速公司亏损

    电脑知识网6月10日消息,6月9日,北京四维图新科技股份有限公司发布关于公司未弥补亏损达到实受股本总额三分之一的公告。 公告中表示,截止至2024年12月31日,公司年度财务报表的亏损为9.727亿余元,公司股本为2,371,817,314.00元,未弥补亏损金额超过股本总额三分之一。 导致亏损的原因,除了新兴的竞争对手涌入市场以外,还包括各大车企为了在市场…

    2025-06-11
    1300
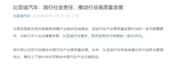
  • 比亚迪凌晨宣布!将供应商支付账期统一至60天内

    电脑知识网6月11日消息,今天凌晨,比亚迪汽车宣布,将供应商支付账期统一至60天内。 比亚迪表示,此举是为落实国家及相关部委就保障产业链供应链稳定、促进汽车产业高质量发展作出的一系列部署要求,以及助力中小企业健康发展,以切实行动推动中国汽车产业高质量发展。 未来,比亚迪汽车将继续通过技术创新与管理优化,携手上下游伙伴共同推动中国汽车产业行稳致远。 据了解,6…

    2025-06-11
    1900
  • 京东发布廉洁合作指南:禁止员工回扣、禁止供应商与被辞退员工合作

    电脑知识网6月9日消息,京东集团近日发布了廉洁合作指南,称面对一切腐败行为采取“零容忍”的态度,合作伙伴与京东的业务往来中禁止任何形式的商业贿赂。 提出4条廉洁合作行为准则,其中规定,供应商禁止与被京东辞退的员工发生业务往来,且京东正常离职的员工一年内不能负责与京东业务的对接等。 此外,京东集团每年设立1000万元反腐奖励专项基金,对…

    2025-06-09
    2100
  • 小米SU7事故车电池“谜局”,或是比亚迪的弗迪电池?

    2025年3月29日晚,安徽德上高速发生一起惨烈交通事故,一辆小米SU7标准版在碰撞后发生爆燃,导致车内三人不幸遇难。事故引发舆论对新能源汽车安全性能的高度关注,而电池供应商的身份争议更将事件推向舆论漩涡中心。4月2日,宁德时代通过深交所互动易平台公开否认涉事车辆使用其电池,这一表态不仅将争议焦点转向比亚迪弗迪电池,更暴露出新能源汽车供应链管理中的深层问题。…

    2025-04-02
    1600
  • 小米汽车爆火出圈!供应商借势IPO:主打4D雷达、融资22亿

    小米SU7爆火,小米系核心供应商也趁热打铁,冲刺IPO——再一次。 以自动泊车、雷达传感器为核心业务的纵目科技,刚刚向港交所递交了招股书。 最新招股书披露,公司累计融资超过22亿元,已经是国内最大自动泊车方案供应商,自研4D毫米波雷达销量达到150万个,最关键的是在2023年,正式实现毛利转正。 并且,公司主要客户和股东中不乏国内头部…

    2024-04-03
    9600
  • iQOO12屏幕供应商介绍?iQOO12屏幕生产商是谁

    iQOO 12作为手机行业中最受欢迎的机型之一,各个方面的表现都是不可挑剔的,正式上市以来就卖出了无数台,已经入手的用户们在使用手机的过程中肯定会遇到一些不懂的地方,毕竟这是IQOO最新发布的机型,比如iQOO12屏幕供应商介绍,下面就让叮当号小编来为大家解惑吧! iQOO12屏幕生产商是谁?iQOO12屏幕供应商介绍 是国产维信诺 iQOO 12标准版这次…

    2023-11-07
    70400
  • 华为Mate60是不是涨价了?华为Mate60涨价了吗

    现代市面上的手机功能都非常丰富,无论是用户想用到的还是不想用到的功能都一应俱全,而最近火爆的华为Mate 60就有很多用户关注,其中华为Mate60是不是涨价了也是不少用户想要了解的问题之一,下面叮当号小编就已经为大家整理好了的解决方法,看完你就懂了。 华为Mate60是不是涨价了 没有 最近说的涨价,是华为的供应商涨价,并不是说华为的售价涨价了 供应链消息…

    2023-10-11
    20400

联系我们

在线咨询: QQ交谈

邮件:442814395@qq.com

工作时间:周一至周五,9:30-18:30,节假日休息

关注微信公众号