用户权限管理

  • LibOffice在Debian上的安全设置怎么做

    在debian系统上确保整体安全性对于保护liboffice等应用程序的运行环境至关重要。以下是一些提高系统安全性的通用建议: 系统更新 定期更新系统以修补已知的安全漏洞。Debian 12.10发布了安全更新,修复了大量安全漏洞,包括一些关键软件包。 用户权限管理 避免使用root用户进行日常操作,以减少潜在的安全风险。建议创建普通用户并加入sudo组,以…

    2025-05-14
    2400
  • centos中sqlserver安全吗

    在centos上安装和运行sql server是安全的,但需要采取一系列安全措施来确保系统的安全性和数据的保密性。以下是一些关键的安全措施: SQL Server安全性措施 身份验证和授权:SQL Server支持Windows身份验证和混合身份验证,通过为每个用户分配适当的权限,可以限制他们对数据库的访问和操作。 数据加密:SQL Server提供了数据加…

    编程技术 2025-05-13
    2100
  • 利用PowerShell脚本管理Oracle数据库用户和权限

    powershell可用于管理oracle数据库用户和权限。1.定义连接和新用户信息。2.构建并执行sql命令创建用户和授予权限。3.使用安全字符串存储密码。4.添加注释和日志记录,提高脚本可读性和维护性。5.使用批处理优化性能。 如何利用PowerShell脚本管理Oracle数据库用户和权限?简单来说,就是通过PowerShell的自动化能力来简化Ora…

    2025-05-13
    2400
  • 怎样提升CentOS HDFS安全性

    提升centos hdfs安全性可以从多个方面入手,以下是一些关键步骤和建议: 1. 用户权限管理 修改普通用户权限:使用sudo命令来精细控制用户权限,确保用户仅在需要时获得提升的权限。可以通过编辑/etc/sudoers文件来配置用户权限。 新建用户:为需要访问HDFS的用户创建新账户,并设置强密码。例如,使用useradd命令创建新用户,并使用pass…

    编程技术 2025-05-12
    1800
  • 批发订货系统开发需要具备的功能

    随着批发业务的不断发展和现代化需求,批发订货系统已成为提升效率、降低成本、优化业务流程的关键工具。一个全面且高效的批发订货系统应该具备多种功能,以满足不同行业和企业的需求。本文将探讨批发订货系统开发所需的关键功能,帮助企业更好地实现数字化批发管理。 1. 商品管理 商品目录: 建立全面的商品目录,包括商品名称、规格、价格等信息。支持多层次分类,帮助用户快速找…

    2025-05-11
    900
  • Win10操作系统有哪些版本

    windows 10操作系统提供多种版本,以满足不同用户和应用场景的需求。 家庭版(Windows 10 Home)是最基本的版本,适合日常家庭使用。它拥有简洁易用的界面,能够满足基本的办公、娱乐和网页浏览需求。家庭版支持多设备同步,让用户在电脑、平板和手机之间无缝切换。例如,用户可以在电脑上编辑文档,然后在平板上继续查看和编辑。家庭版还提供了基本的安全防护…

    2025-05-07
    3900
  • 免费app制作软件能否满足专业级应用开发需求?

    企业和个人在制作app时,常常会考虑使用免费的app制作软件,因为这些工具的低门槛吸引了许多非技术背景的用户。然而,很多人仍然对这些工具是否能满足专业级应用的开发需求感到疑惑。下面我们将探讨免费app制作软件的功能限制,并分析在何种情况下,选择专业的app开发服务会是一个更明智的选择。 免费app制作软件为用户提供了一个便捷的平台,可以快速搭建起基本的应用框…

    2025-05-07
    1800
  • PHP中如何实现数组差集?

    在php中计算两个数组的差集可以使用array_diff()函数。1) 使用array_diff()可以轻松计算差集,如$array1 = [1, 2, 3, 4, 5]; $array2 = [2, 4]; $result = array_diff($array1, $array2)会输出[1, 3, 5]。2) 对于多维数组,需要自定义递归函数array…

    2025-05-03
    2200
  • Mac客人用户如何切换到管理员

    Mac电脑从客人用户切换到管理员账户需要先注销客人用户,点击屏幕右上角的苹果标志选择注销,系统会自动返回到登录界面,登录管理员账户在登录界面上,选择管理员账户,输入管理员账户的用户名和密码进行登录。 在 Mac 电脑上,客人用户无法直接切换到管理员账户。客人用户是一个受限的账户,旨在提供一个安全和临时的使用环境,而不允许访问或更改系统设置或其他用户的数据。但…

    2024-09-27
    8800
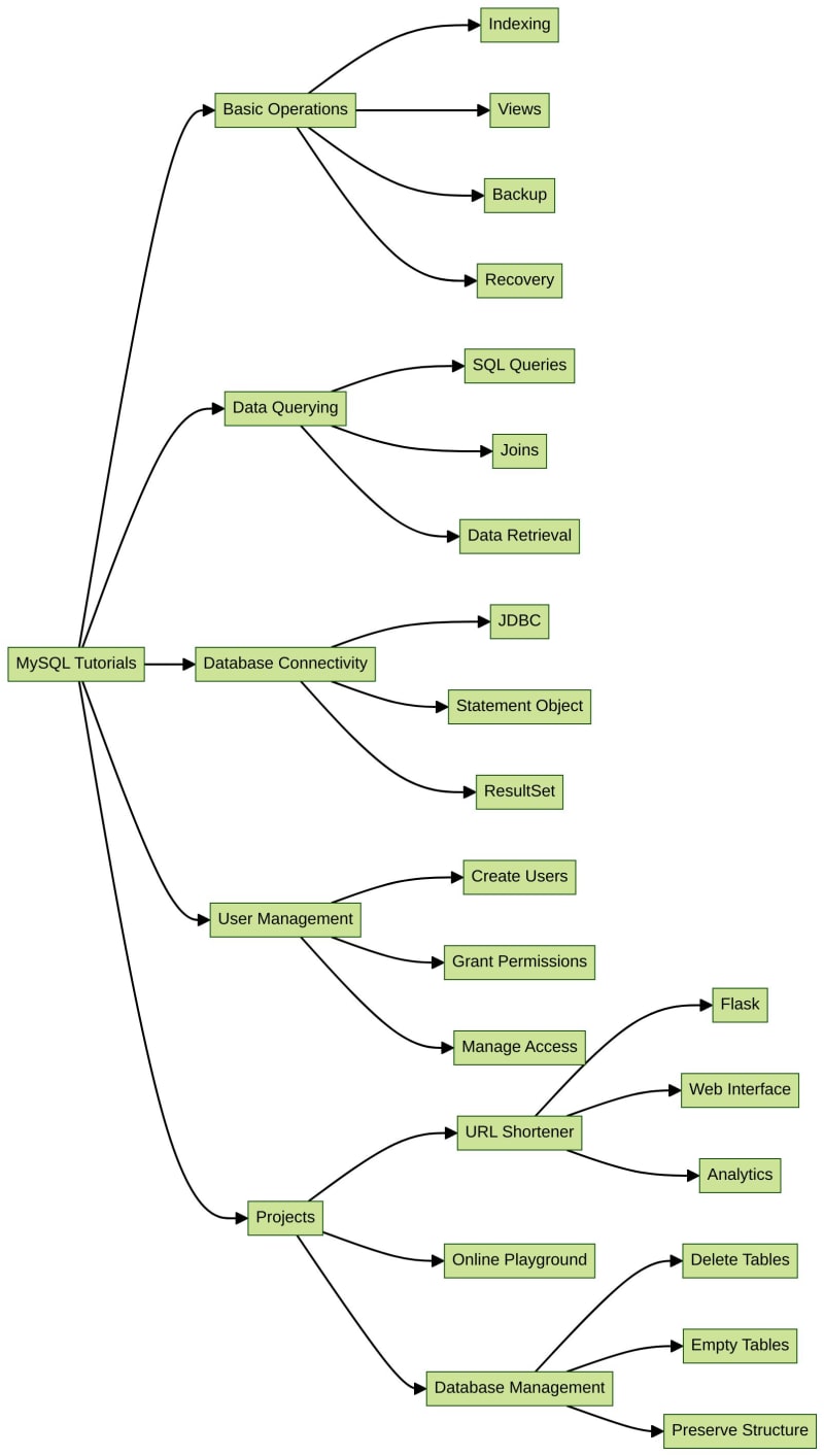
  • 深入了解 MySQL:为有抱负的数据库管理员提供的综合教程

    您是一名有抱负的数据库管理员,希望扩展您的 mysql 技能吗?别再犹豫了!我们从 labex 精选了 8 个综合教程,涵盖了广泛的基本数据库管理主题。 ?从掌握索引、备份和恢复等基本操作,到探索用户权限管理和 SQL 查询等高级概念,该合

    2024-08-12
    2400

联系我们

在线咨询: QQ交谈

邮件:442814395@qq.com

工作时间:周一至周五,9:30-18:30,节假日休息

关注微信公众号