生科医学

  • 奇迹再现!全球第7例HIV治愈患者出现 科学家分享治愈过程

    7月20日消息,据国外媒体报道称,德国一名60岁的患病男子在接受了干细胞移植后,可能已经成功治愈了艾滋病毒。 按照医生的说法,艾滋病毒非常难以治愈,因为它感染的一些细胞通常是处于或进入休眠状态的免疫细胞。 目前,针对艾滋病毒的标准抗逆转录病毒治疗仅对免疫细胞起作用,用于压制艾滋病毒。 然而病毒并未消失,其DNA一直蛰伏在免疫细胞内,而这些细胞统称为&ldqu…

    2024-07-20
    3100
  • 安乐死升级!瑞士死亡自助舱 躺在3D胶囊里结束自己

    近日,瑞士一个“协助死亡”组织对外声称:一种便携式的死亡自助舱,很快将在瑞士正式投入使用。 这款死亡自助舱,号称是“安乐死界特斯拉”,科技感十足。 名字叫“Sarco pod”,外形像航天舱,也叫“自杀舱”,最新的版本是3D打印的,主打的口号是:自己意愿,自己判断…

    2024-07-19
    4800
  • 猛地起身 两眼发黑、头晕……别不当回事 可能病了

    蹲下突然站起来,一下子眼冒金星,无法站稳,甚至有些人还会晕倒,这就是体位性低血压。相信不少人都听过它的大名,甚至自己也体验过。 这些症状一般很快就会恢复过来,看起来没什么大碍,但是突发的晕倒,可能会诱发其他危险,如果救治不及时,甚至会危及生命。 今天我们就来聊聊怎么预防和管理体位性低血压,让它更少地出现,甚至不出现。 什么是体位性低血压? 体位性低血压,指的…

    2024-07-15
    4300
  • 厨房里的5个坏习惯 可能导致家庭癌!尤其第一个 很多人中招

    做饭的坏习惯可能导致家庭癌?的确,日常生活中厨房里的很多坏习惯,都可能导致癌症,或影响全家人的健康。 我们盘点了厨房中最常见的 5 个坏习惯,快看看你有没有中招,能让全家人的健康都向前迈进一大步。 坏习惯 1:不开或早关油烟机 油烟机是厨房中的必备,但很多人却把它当成了摆设,做饭很少会打开,几乎快成了闲置品。 厨房油烟是室内空气污染的主要原因之一,尤其现在很…

    2024-07-14
    3600
  • 人体冷冻太贵:男子撤回冻了3年的爷爷遗体 自建冷冻仓

    在美国科罗拉多州的尼德兰小镇,有一个非常受欢迎的节日——冰冻死人节(Frozen Dead Guy Days)。 从2002年开始,这个节日在每年的三月初,就会在当地如期举行,游客们会装扮成亡灵或者尸体参与这场狂欢。 与此同时,主办方还会举办多个活动,例如7人抬棺赛跑、扔冻三文鱼比赛,还有音乐节和化装舞会等等。 其实,像类似的庆典活动…

    2024-07-14
    6300
  • 那些纹美瞳线的人 现在都怎么样了?

    爱美人士对于美的追求永无止境,而眼睛当属重中之重。如果有且只能有一条线,能让你从路人秒变女神,这条线无疑就是——美瞳线。 美瞳线既增加了眼部的自然美感,又让爱美人士免去天天画眼妆的繁琐,无疑是优中之选。 不过很多人会觉得,美瞳线不就是妈妈那辈人说过的眼线吗?最近还听说有美睫线,那美睫线、美瞳线和眼线到底是一回事吗?经常纹美瞳线,会对眼…

    2024-07-13
    6100
  • 平时好好的人:怎么就心脏骤停突然倒地了呢

    你或多或少从新闻上听过“心脏骤停”,一个刚才还好好的人,突然就倒地不醒,送到医院时就已经晚了。 心脏骤停,顾名思义,就是心脏突然停止了跳动。心脏骤停后,患者的生存时间是按秒计算的,若不尽快进行有效的抢救,可能会导致不可逆的脑损伤甚至死亡。 心脏骤停会导致血液循环的瞬间中断,使得大脑和身体其他重要器官无法获得足够的氧气和营养。脑循环停止…

    2024-07-13
    6000
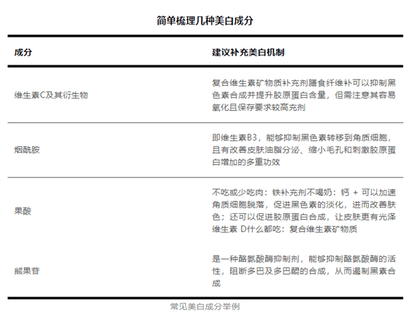
  • 拼命美白却还是白不了 99%的人从一开始就做错了

    一到夏季,大家对肤色的关注度就会越来越高,如何在紫外线超强的夏天依旧保持白皙的肤色是很多朋友关心的话题。 毕竟皮肤暴露在外,“晒出一件短袖”难免影响美观。皮肤科医生深刻理解这种追求美白的愿望。美白不仅是为了追求肌肤的亮丽,更是为了维护皮肤的健康与活力。 今天,我们就来好好聊聊如何美白。 美白,美的是什么? 拿“美白&rdq…

    2024-07-11
    4700
  • 大脑也能双拼?不同老鼠大脑被融在一起 创造出了“科学怪鼠”

    近日,发表在《细胞》杂志上的一项研究表明,科学家们“杂交”出了传说中的科学怪鼠。 在电影里,科学怪人弗兰肯斯坦,是生物学家用不同尸体部位拼凑而成的,他能像正常人一样生活,一样思考。 现实中,将已经失去生命的尸体部位,重新变成一个“鲜活”的人,显然是不可能能的。 但科学家最新公布的研究成果中,将两种不同种类的老鼠…

    2024-07-11
    4400
  • 痛风 为什么更喜欢折磨男人?

    你肯定多少听过“痛风”。痛风之所以叫痛风,是因为它真的很痛!要说痛,更痛苦的恐怕就是男性了,因为痛风,真的更爱折磨男性。 在一般人群中,超过 95%的痛风发生在男性身上,女性中痛风的发生率仅仅只有 5%不到,男女比例接近 20:1。 男性痛风的发病率为什么显著高于女性呢? 激素不同,让男性更易痛风 痛风发病的主要原因主要是高尿酸血症,…

    2024-07-05
    5800

联系我们

在线咨询: QQ交谈

邮件:442814395@qq.com

工作时间:周一至周五,9:30-18:30,节假日休息

关注微信公众号