小米汽车

  • 小米回应SU7标准版何时可体验代客泊车:需等待后续OTA推送

    叮当号4月17日消息,今晚,小米汽车发布最新一期SU7答网友问,回答了SU7标准版代客泊车、运动声浪能否自行调节声音大小等网友关心的问题。 小米表示,小米SU7各车型版本均支持代客泊车辅助AVP功能。 现阶段小米SU7 Max车型版本用户已可使用代客泊车功能,小米SU7 Pro车型版本用户待车辆交付后也可使用代客泊车功能。 小米SU7标准版用户则需等待后续O…

    2024-04-17
    9100
  • 占地71.8万平!小米汽车工厂揭秘:屋顶铺满光伏板 年发电1640万度

    叮当号4月17日消息,小米技术官微今天发文,对小米汽车工厂进行了官方揭秘。 小米汽车工厂坐落于北京经济技术开发区,占地面积71.8万㎡,包括研发试验基地,新能源车专属打造的冲压、压铸、车身、涂装、电池、总装六大车间,总长2.5km的测试跑道。 此外还有小米汽车工厂店,是集研发、生产、销售、体验于一体的智造园区。 小米强调,集团一直以来致力于可持续发展,小米汽…

    2024-04-17
    7400
  • 小米SU7车机新特性:视频会员手机车机全打通

    4月17日消息,小米汽车昨晚发布了一段关于小米su7的问答视频,详细解答了网友们关于车机与手机端视频软件会员同步的疑问。
    在回答中,小米汽车明确定位,小米SU7车机上的爱奇艺、Bilibili等视频应用与手机端应用的会员服务是完全打通的。用

    2024-04-17
    12200
  • 博主谈小米SU7最重要贡献:以国民品牌影响力为好开代言

    叮当号4月17日消息,小米首车SU7已经上市,至今热度非常高,频频登上各大平台的热搜,买了车的用户也忍不住日常分享和它相关的内容。 今日,汽车博主“不是郑小康”谈到了小米SU7最重要的贡献,其表示,“就是以一个国民品牌的影响力,为好开代言。” 博主称,SU7 Max的人机工学和机械素质做得非常不错,最简单的概括…

    2024-04-17
    11000
  • 科技昨夜今晨 0417:本田推出新品牌“烨”;比亚迪方程豹家族“5839”产品矩阵正式集结;雷军宣布将开直播,和网友聊聊小米汽车 SU7

    “科技昨夜今晨”时间,大家好,现在是 2024 年 4 月 17 日星期三,今天的重要科技资讯有:
    1、华为 Pura 70 系列手机首销版本曝光,Pro 机型乐臻版缺席
    华为 Pura 70 系列手机首销型号及版本遭曝光,其中标准版和

    2024-04-17
    10700
  • 特斯拉每卖掉一辆车净赚43300元 研发落后比亚迪:雷军赔本卖、理想也很赚钱

    叮当号4月17日消息,特斯拉依然是全球最赚钱的新能源汽车厂商。 据2023年数据显示,特斯拉的下归属于普通股股东的净利润高达108.82亿美元(约合787亿元人民币)。 相比之下,比亚迪全年实现净利润为300亿元,同比增长80%,扣非后净利润为285亿元。 从单车利润来看,粗略估算表明,特斯拉每卖出一辆车可以净赚43300元,而比亚迪则仅为8600元,理想汽…

    2024-04-17
    6400
  • 极越汽车:自称“买小米 SU7 被辞”员工实际以个人身份为竞品宣发且旷工

    本站 4 月 16 日消息,近日有博主发文声称,一名极越汽车的员工 —— 同时也是全国首批小米 su7 创始版车主被公司强制辞退,理由是违反竞业协议。信息显示,这名极越员工还被雷军董事长亲自开过车门。据“大厂青年”公众号消息,极越内部发布了

    2024-04-17
    9100
  • 小米SU7后备箱开启角度支持自定义!官方教程来了

    叮当号4月17日消息,小米汽车在最新一期的问答中表示,小米SU7的后备箱支持自定义开启角度。 在后备厢开启后,手动将其降低或升高至所需的开启高度,长按后备厢关闭按键3s后,响一声提示音代表后备厢开启高度记忆成功。 需要在注意,如果响三声提示音代表后备厢开启高度记忆失败,且后备厢最小设定高度为40%。 小米提醒,手动降低或升高后备厢高度时需要缓慢平稳地进行操作…

    2024-04-17
    10800
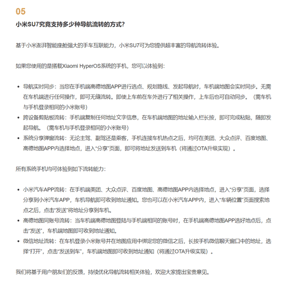
  • 小米SU7支持六种导航流转:不是小米手机也能用

    叮当号4月17日消息,小米SU7上的车机智能、手车互联是最大的特色之一。 需要注意的是,手机流转等功能需要小米手机的配合,其他手机很难实现,但导航流转却可以不限制品牌。 据小米汽车介绍,其他手机可以使用三种导航流转方式: 小米汽车APP流转:在手机端美团、大众点评、百度地图、高德地图APP内选择地点,进入“分享”页面,选择分享到小米汽…

    2024-04-17
    11700
  • 比电视端强太多!小米汽车车机APP 可与手机端共享视频会员

    叮当号4月16日消息,小米汽车今日晚间发布了小米SU7答网友问(第十九集)。 对于手机上视频软件的会员,登陆到车机后,会员可以同步吗的问题。 小米汽车表示可以,小米SU7车机端的爱奇艺、Bilibili等视频APP,是和手机端APP会员打通的。 在车机端打开这些视频APP时,用手机端的视频APP扫码登录,即可共享已开通的会员。 与电视端单独会员相比,小米车企…

    2024-04-17
    7200

联系我们

在线咨询: QQ交谈

邮件:442814395@qq.com

工作时间:周一至周五,9:30-18:30,节假日休息

关注微信公众号