财报

  • 拼多多Q3财报发布:营收1083亿元 净利润313.8亿元

    电脑知识网11月18日消息,今晚,拼多多发布了第三季度的财报,第三季度营收1083亿元,去年同期993.54亿元,同比增长9%,预估1075.9亿元;整后净利润313.8亿元,同比增长14%。 本季度,拼多多“千亿扶持”继续加大对生态建设的投入,持续为商家减免服务费,提供流量和资源扶持。 “站在十周年的新起点上,我们将继续…

    2025-11-18
    900
  • 京东方Q3营收532.7亿:利润大涨32%!手机、平板等领域出货量全球第一

    电脑知识网10月30日消息,京东方今天发布了2025年第三季度报告,前三季度公司实现营业收入1545.48亿元,同比增长7.53%;归属于上市公司股东净利润46.01亿元,同比大幅增长39.03%。 其中,第三季度实现营业收入532.70亿元,同比增长5.81%;归属于上市公司股东净利润13.55亿元,同比增长32.07%。 作为全球显示龙头,截至2025年…

    2025-10-30
    2200
  • 毛利率国产车第一!赛力斯发布三季度财报:净赚23亿元

    电脑知识网10月30日消息,赛力斯今日发布2025年三季度财报。 数据显示,2025年第三季度,赛力斯实现营业收入481.33亿元,同比增长15.75%;归属于上市公司股东的净利润23.71亿元,同比下降1.74%。 前三季度实现营业收入1105.34亿元,同比增长3.67%;归属于上市公司股东的净利润53.12亿元,同比增长31.56%。 销量方面,今年1…

    2025-10-30
    1500
  • 股价超350元新高 影石发布上市后首份财报:营收增长超51%

    电脑知识网8月28日消息,今晚,影石创新发布上市后首份财报。2025年上半年,影石创新营收36.71亿元,同比增长51.17%,净利润5.2亿元,同比微增0.25%。 作为对比,2023年和2024年影石创新净利润分别同比增长103%、20%,对比之下,今年上半年增长有所放缓。 影石创新给出的理由是,今年上半年营收同比增加主要是公司开拓市场、推出新品、线上线…

    2025-08-28
    1500
  • 中芯国际上半年营收超300亿 急单拉满 产能供不应求

    电脑知识网8月28日消息,中芯国际港交所发布公告,上半年营收44.56亿美元,同比增长22%。 其中,晶圆代工业务收入为42.29亿美元,同比增加24.6%。归属本公司所有人的期内利润3.2亿美元,同比增长35.6%。 中芯国际在财报中展望,2025年上半年,在国内外政策变化的影响下,渠道加紧备货、补库存,公司也积极配合客户保证出货,这样的情况预计将持续到三…

    2025-08-28
    900
  • 中国大陆蚀刻龙头!中微公司上半年净利润大涨37%

    电脑知识网8月28日消息,作为中国大陆蚀刻领域的领军企业,中微公司今天披露的半年报成绩。 2025年上半年,公司营业收入达到49.61亿元,同比大幅增长43.88%;归属于上市公司股东的净利润为7.06亿元,较去年同期飙升36.62%。 刻蚀设备作为中微公司的核心业务,在上半年表现亮眼,销售额约37.81亿元,同比增长约40.12%。 这一增长得益于公司针对…

    2025-08-28
    1000
  • 美团发布2025第二季度财报 营收918亿 净利润大跌89%

      【科技消息】8月27日,美团发布2025年第二季度财报,数据显示公司盈利水平出现显著下滑。期内实现营收918.4亿元人民币,同比增长11.7%,略低于市场预期的936.9亿元。调整后净利润为14.9亿元,同比大幅下降89%,远不及预估的98.5亿元,引发市场广泛关注。   财报显示,美团核心本地商业分部收入达653亿元,同比增长7.7%,仍是公司主要收入…

    2025-08-27
    2700
  • 英特尔2025年第二季度财报发布:营收超预期 管理初见成效

    电脑知识网7月25日消息,英特尔发布了2025年第二季度财报,营收129亿美元,同比持平,营收超预期。 英特尔首席执行官陈立武(Lip-Bu Tan)表示:“本季度的运营业绩表明我们在提升执行力与效率方面取得初步进展。英特尔专注于强化核心产品组合和AI路线图,以更好地服务客户。我们也在采取行动对代工业务实行更严格的财务管理。虽仍需时间,但提升竞争…

    2025-07-25
    1700
  • 历史新高!长城汽车Q2营收523亿 同比增长7.78%

    电脑知识网7月22日消息,长城汽车公布的2025年第二季度财报显示,这一季度的总营收达到了 523.48 亿元,同比增长了 7.78%,环比提升了 30.81%。 这是长城汽车有史以来最好的第二季度业绩。 再看看净利润,这一季度长城汽车净利润达到了 45.86 亿元,同比提升了 19.46%,环比更是提升了 161.91%。 销量方面,长城汽车二季度的销量达…

    2025-07-22
    900
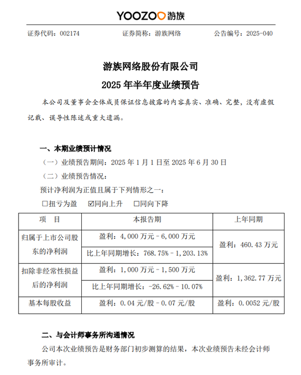
  • 全球化卡牌+战略成了 游族网络:上半年净利暴增最高12倍

    电脑知识网7月14日消息,游族网络今日发布2025年上半年业绩预告,预计归属于上市公司股东的净利润为4000万元–6000万元,同比增长幅度惊人,达768.75%–1203.13%。 从业务战略层面来看,“全球化卡牌+”战略的持续推进功不可没。 “少年”系列IP新作《少年三国志3》开启群…

    2025-07-15
    1400

联系我们

在线咨询: QQ交谈

邮件:442814395@qq.com

工作时间:周一至周五,9:30-18:30,节假日休息

关注微信公众号