路线

  • 插混与增程之争再起 谁将主导“燃油替代”风潮?

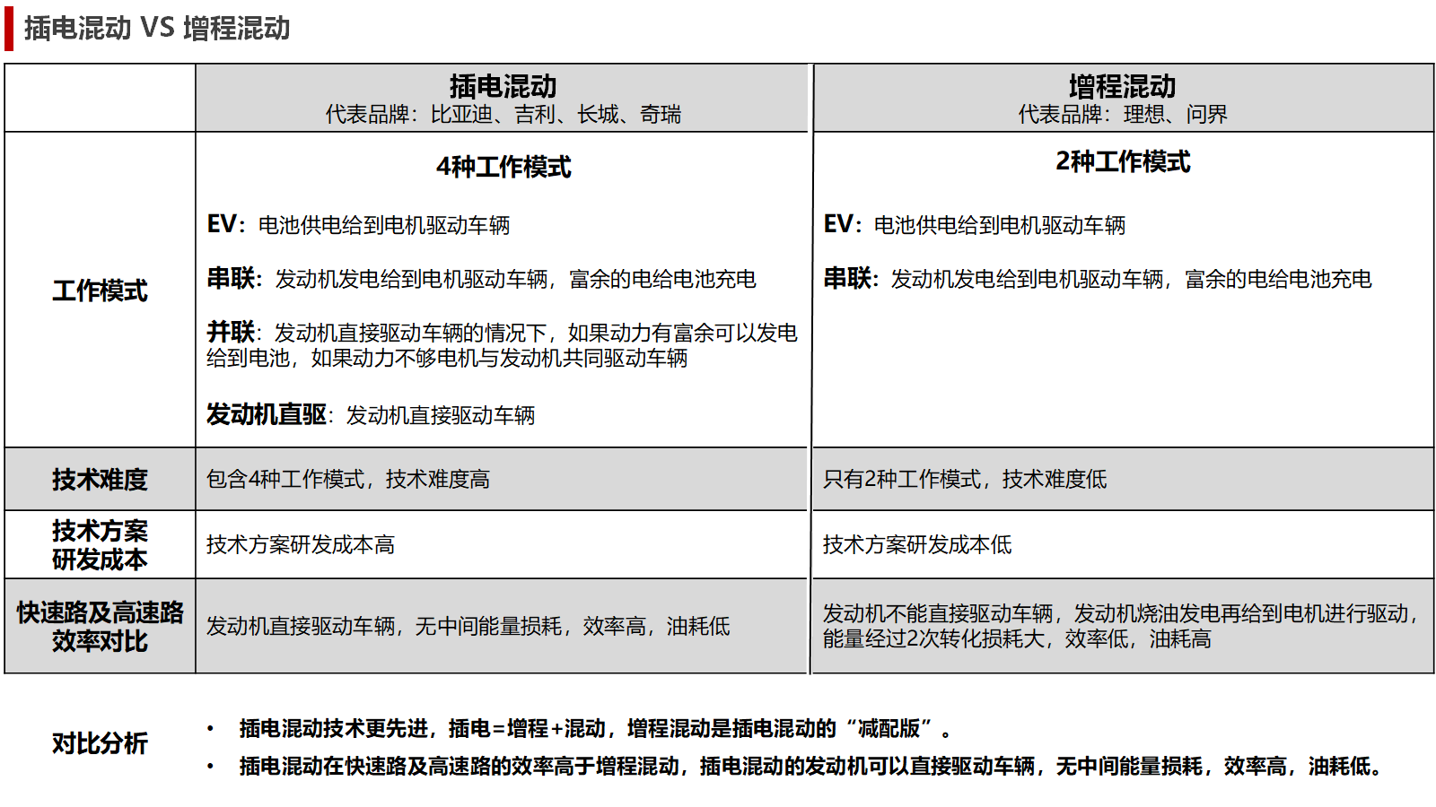
    近日,中国电动汽车百人会论坛(2025)在京举办(以下简称“百人会”)。作为新能源汽车产业一年一度的行业盛会,此次百人会对于未来新能源汽车技术发展方向的讨论必不可少。其中,关于插电式和增程式混动技术路线的讨论成为一大热门议题。 事实上,插混与增程技术路线的行业争议并非首次,主机厂的阵营也比较清晰。造车新势力大部分采用增程式技术,而传统车企相较而言则应用插混技…

    2025-04-02
    2900
  • 原神蒲公英籽采集路线 原神蒲公英籽采集路线全攻略

    蒲公英籽简介 在《原神》这款游戏中,蒲公英籽是一种非常重要的材料,它不仅是某些角色升级的必需品,还可以用来制作各种药剂和料理,蒲公英籽的获取方式相对独特,需要玩家在特定的地点进行采集。 采集路线规划 要想高效地采集蒲公英籽,玩家需要精心规划采集路线,推荐从蒙德城开始,这里的蒲公英数量众多,而且分布集中,非常适合初期采集,沿着蒙德城外的河流和草地,玩家可以找到…

    2024-03-25
    13300
  • 原神白铁块收集路线 原神白铁块收集路线

    在《原神》这款游戏中,白铁块是一种重要的资源,主要用于角色的武器和装备升级,为了帮助玩家们更高效地收集白铁块,本文将为大家推荐几条白铁块的收集路线。 白铁块简介 白铁块是一种稀有的矿物资源,在游戏中有着广泛的应用,它是锻造武器和升级装备的重要材料之一,尤其是一些高级武器和装备,更是离不开白铁块,对于玩家们来说,掌握白铁块的收集路线,对于提升自己的战斗力至关重…

    2024-02-23
    8100
  • 王者荣耀亮走什么路线 王者荣耀亮走什么路线

    内容分析 在《王者荣耀》中,选择正确的路线对于每位英雄来说都是至关重要的,对于英雄“亮”,他最适合的路线是哪一条呢? 我们来分析一下“亮”的特点,在游戏中,“亮”是一个拥有高机动性和爆发输出的英雄,他拥有强大的单挑能力和快速支援队友的能力,基于这些特点,我们可以推断出“亮”最适合的路线应该是打野。 打野路线可以帮助“亮”快速积累经济和经验,同时也能让他在游戏…

    2024-02-15
    13000
  • 魔力怀旧任务路线怎么选(魔力怀旧练级路线2020)

    攻略目录: 1、魔力宝贝怀旧练级路线2022 2、魔力宝贝怀旧练级路线 3、魔力宝贝-怀旧,有了精灵的水精,怎么去砍牛啊?具体路线是啥 4、求魔力宝贝-怀旧,BBA的任务流程,全部三个任务的详细攻略 5、魔力宝贝3.0怀旧升级路线谁能给个啊 魔力宝贝怀旧练级路线2022 1、【1 -10】可以选择哈洞,晚上可以去牛鬼的洞窟,或者去灵堂里(怪的等级9~16)魔…

    2023-10-27
    30300

联系我们

在线咨询: QQ交谈

邮件:442814395@qq.com

工作时间:周一至周五,9:30-18:30,节假日休息

关注微信公众号