国补

  • 定了!“以旧换新”国补政策将持续:1380亿资金将在7月、10月下发

    电脑知识网6月20日消息,据新华社从有关部门获悉,消费品以旧换新加力扩围政策没有变化,补贴资金使用进度符合预期,第三、四季度中央资金将陆续下达。 据了解,今年以来,国家发展改革委、财政部、商务部等相关部门共同落实加力扩围实施“两新”政策,直接向地方安排3000亿元国债资金加力扩围实施消费品以旧换新,在今年年度内全年实施。 今年1月和4…

    2025-06-20
    1500
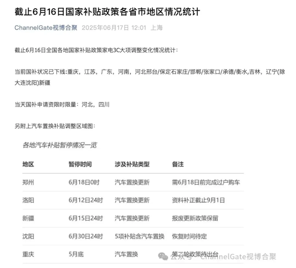
  • 多地暂停汽车置换补贴 工作人员:下半年或重新开放

    电脑知识网6月19日消息,据报道,近期,河南郑州、洛阳、重庆,新疆,沈阳等地相继发布公告,宣布暂停汽车置换更新业务受理。 而各地按下汽车置换补贴“暂停键”,部分原因主要有资金使用完毕、系统升级、新一轮补贴待开放等情况。 暂停汽车置换国补政策也引发了一系列连锁反应,有准备买车的消费者趁在当地补贴受理截止日前加快卖车、看车和订车进度。 而…

    2025-06-19
    1900
  • 人民日报:“国补”将继续!1380亿元将分批下达

    电脑知识网6月19日消息,今日,人民日报发文表示,“国补”将继续惠及广大消费者,后续还有1380亿元中央资金将分批有序下达。 今年618期间,线上线下促销活动持续多日,消费者对于以旧换新的热情不减。 多个线上平台成交大幅增长,多家实体零售商爆单。 5月底以来,重庆、江苏、湖北等多地传出以旧换新“国补”暂停或调整…

    2025-06-19
    1400
  • 黄牛盯上大学生国补 代购后转卖每台可赚300元

    电脑知识网6月17日消息,2025年,国家补贴政策全面升级,将手机、平板等数码产品也纳入了补贴范围中,每件最高可补贴500元。 但有媒体近日爆出,这也吸引了不少不法分子借机牟利。 有大学生向媒体反映:“用自己的国补名额帮黄牛代购数码产品,每台能赚300元佣金。” 据悉,有不少黄牛以赚钱为诱饵主动拉大学生入群“代购&rdqu…

    2025-06-17
    1000
  • 内蒙古辟谣以旧换新补贴暂停:未发布停止公告

    电脑知识网6月13日消息,日前,内蒙古自治区商务厅发布声明,对网传的“关于暂停2025年自治区商务领域消费品以旧换新补贴活动的公告”进行辟谣。 声明提到,内蒙古商务厅未发布或授权任何单位发布关于停止或者限制消费品以旧换新活动的公告,请大家以内蒙古自治区商务厅官方网站或微信公众号发布信息为准,坚决抵制恶意虚假信息。 据了解,今年2月,内…

    2025-06-13
    1800
  • 湖北确认:国补贯穿全年!每日限量发放资格

    电脑知识网6月10日消息,近期多地家电国补暂停领取,还有一些地区直接提示了补贴额度发放完毕,引起了一些消费者担忧。 今天湖北发布官方公众号发布了一份回应,给消费者吃了一颗定心丸。 首先明确:湖北国补将贯穿全年,持续到12月31日。 虽然还不能确认明年是否继续补贴,但今年下半年一定是有的,还有购买需求的朋友不用担心了。 另外,湖北国补限额并不是因为资金用完了,…

    2025-06-11
    1900
  • 暂停申领!郑州家电以旧换新补贴资金用完了

    电脑知识网6月10日消息,今日,郑州市商务局发布公告,暂停2025年消费品以旧换新郑州市家电产品补贴资格券申领。 公告提到,郑州市本轮家电产品补贴资金已使用完毕,按照“先到先得、资金用完为止”原则,自6月11日12:00起,暂停2025年消费品以旧换新家电产品补贴资格券申领。 6月11日已领取家电产品补贴资格券的消费者,当日可正常参加…

    2025-06-11
    2200
  • 国家市场监管总局发布618提醒:防范国补商品骗补套补

    电脑知识网6月9日消息,据“市说新语”微信公众号通报,国家市场监管总局发布“6·18”网络集中促销合规提示。 其中提到,在规范促销行为方面,要公平参与市场竞争,杜绝“大数据杀熟”、虚假营销、刷单炒信等违法行为,防范国补商品骗补套补行为。 据介绍,近日,市场监管总局向综合电商…

    2025-06-09
    1700
  • 多地国补按下“暂停键”!分析师:或因618优惠冲突及资金耗尽

    电脑知识网6月9日消息,正值每年618大促,部分地方却传出国补政策“暂停”或调整为“限量供应”模式。 例如,在线上的各大主流购物平台,目前江苏地区的国家补贴已经暂时无法领取和使用。 而有媒体走访实地了解到,江苏省消费者若在线下使用国补,需在商家处排队等待“抢”额,且数码产品“…

    2025-06-09
    1700
  • 名额“限量供应”!多地家电国补按下暂停键 新一轮政策或已在路上

    正值618大促期间,多地家电“国补”由统补变为抢券补。财联社记者走访江苏、广东等地家电卖场了解到,相关“国补”优惠进入“抢”的状态,采访过程中从业者也多用“限量”“限额分配”等词汇予以回应。与此同时,重庆、湖北等地包括家电、家装厨卫&ldq…

    2025-06-09
    1900

联系我们

在线咨询: QQ交谈

邮件:442814395@qq.com

工作时间:周一至周五,9:30-18:30,节假日休息

关注微信公众号