智能车

  • 从BBA到享界S9增程版:30万级豪车市场话语权逐渐更迭

    纵观今天的车圈,百年基业这个称谓,自然是一份可以传承的厚重资产,但也可能是一种历史包袱。 即便是BBA(奔驰、宝马、奥迪)这样被誉为高端车企的代表,也在经历着一场生死攸关的考验,那就是——在“几乎要重造一遍”的新能源出行的席卷下,年轻人对于高端车的认知,已悄然发生了翻天覆地的变化。 在这种语境下,尤其是近几年,国内汽车市场已进入到残酷的存量竞争时代,数智化愈…

    2025-03-26
    1000
  • 蔚来今年如何盈利? 李斌解释了3个小时!

    “一个好人”,是一直以来外界给李斌贴的标签。而现在,他希望换个标签,成为“努力的狠人”。 近期蔚来的组织变革引发外界广泛关注,而在3月23日的闭门沟通会上,李斌与秦力洪直面媒体,讲述了蔚来自2023年底便开始的为实现盈利而采取的一系列变革措施。 李斌用三小时拆解了蔚来2025年的核心目标——第四季度盈利,并详细阐述了实现这一目标的三大关键路径:提升销量、改善…

    汽车 2025-03-25
    1800
  • 法拉第未来获得新一轮4100万美元融资,加速FX车型年底下线和AI战略升级

     3 月 25 日消息,法拉第未来今日宣布,公司已成功签署总额达 4100 万美元的新增现金融资。此次融资将用于推动公司业务增长与发展,包括日常运营、FX 品牌的持续推进,以及关键战略项目的执行和推进,以实现公司 2025 年底 FX 首辆车下线的目标。 官方表示,资金还将用于推进 AI 相关研发,包括端到端自动驾驶技术的研发与测试,聚焦此前 AI…

    汽车 2025-03-25
    3400
  • 理想汽车:卖车更猛了,赚钱更难了

    三个多月前,李想在一场直播中告诉外界:最能让他兴奋的事情不再是提升汽车销量,而是在有生之年制造出硅基家人。 但在实现这个人工智能产品的“终极形态”之前,李想不可能退居二线。他的首要任务,还是守住汽车业务的江山。 3月14日,理想交出了一份喜忧参半的财报:2024年第四季度营收443亿元,季度交付量158,696辆,皆创下历史新高;全年营收1445亿元,同比增…

    2025-03-19
    2200
  • 哪吒汽车被曝解散研发团队,上海总部已被供应商讨债围堵

    【科技号】3月19日消息,据雷锋网报道,哪吒汽车近期开始解散研发团队。 据知情人士透露,研发团队将会被整体解散,本周签署离职手续的将会赔偿N+1,赔偿日期签署到5月30日。目前哪吒汽车员工总数为1700名左右,约200名员工正在走离职流程。 除了离职以外,哪吒汽车于去年10月份开启降薪,多数员工降薪50%。而当前在职的员工,在此基础上会再降50%,已申请离职…

    2025-03-19
    2300
  • 1.18万亿!比亚迪A股市值7年来首次超越宁德时代

    3月18日消息,截至发稿时,比亚迪股价上涨1.99%,报387.80元,市值达到1.18万亿元; 与此同时,宁德时代股价上涨1.84%,报257.84元,市值为1.14万亿元。 这是比亚迪A股市值7年来首次超过宁德时代。 在当前A股上市公司市值排行榜中,比亚迪位列第九,宁德时代排名第11位。 在A股汽车板块中,比亚迪继续稳居第一龙头股位置,总市值远超长城、长…

    2025-03-18
    1900
  • 不用纠结了,今天之后充电和加油一样快!

    【科技号】今天之后,电动车充电可以像加油一样快! 电动车技术发展至今,“续航焦虑”仍然是制约用户体验的最大痛点。续航短、充电慢让很多电动车用户“苦不堪言”,一边想拥抱新能源,但另外一边充电的体验却真的很糟糕。 3月17日,比亚迪再放大招,重磅发布了超级e平台,推出闪充电池、3万转电机和全新一代车规级碳化硅功率芯片,核心三电全方位升级,实现电动化深度整合。 其…

    2025-03-18
    2200
  • 摩根大通下调特斯拉交付预期,股价或跌至一半

    【科技号】据最新外媒报道,摩根大通对特斯拉的未来展望持悲观态度,预测该公司季度交付量可能创下自三年以来的最差纪录。摩根大通将特斯拉的交付预期从原先的44.4万辆下调至35.5万辆,降幅达20%。同时,该机构预计特斯拉股价可能下跌至每股120美元,这将接近当前股价的一半。 特斯拉目前面临多重挑战,包括美国政府频繁调整关税政策,增加了供应链的不确定性;公司首席执…

    汽车 2025-03-17
    2300
  • 宁德时代:正在开发第二代钠电池,性能指标已经与磷酸铁锂电池接近

    3 月 17 日消息,宁德时代日前在业绩说明会表示,公司目前正在开发第二代钠电池,性能指标已经与磷酸铁锂电池接近。只要能形成规模化应用,钠电池的成本相比磷酸铁锂电池也会有一定的优势。 钠电池和锂电池工作原理和结构类似,两者的组成成分均为正负极、隔膜、电解液,分别依靠钠离子和锂离子在电池正负极之间移动实现电能存储、输出。相比于锂电池,钠电池的能量密度要低一些,…

    汽车 2025-03-17
    1700
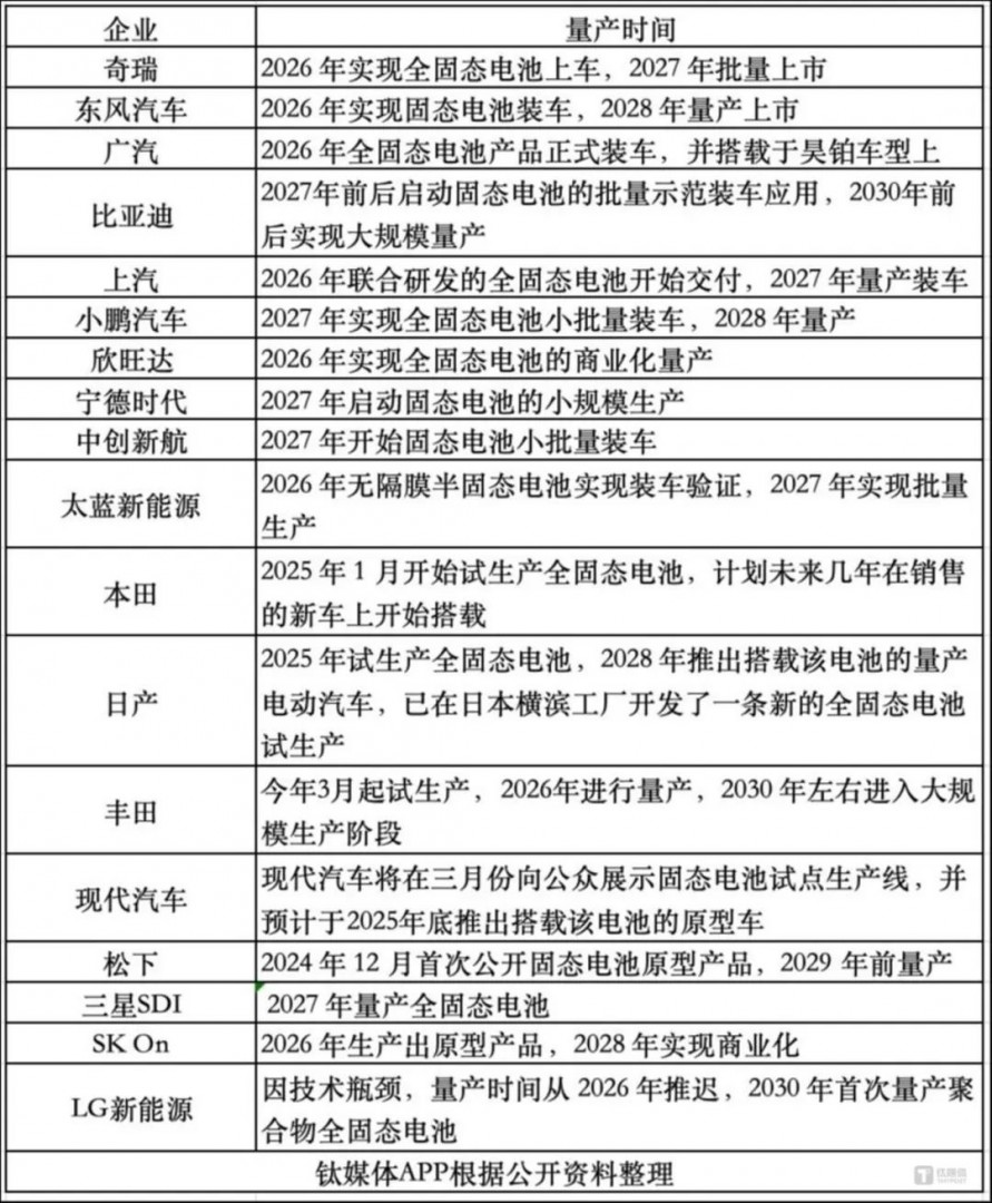
  • 车企“抢滩”固态电池:下一代能源战打响

    近期,固态电池板块掀起了一场资本狂欢,多家企业股价疯狂涨停,背后究竟是真正的技术革命,还是又一场被资本催熟的泡沫? 多位业内资深人士向钛媒体App直言,固态电池的进展依旧停留在实验室阶段,许多所谓的技术突破,其实不过是企业为博眼球而进行的宣传炒作,并未真正解决技术瓶颈。 甚至一位业内专家更为犀利地指出:“目前市面上的固态电池基本都是炒作的概念货,真正的全固态…

    2025-03-15
    1800

联系我们

在线咨询: QQ交谈

邮件:442814395@qq.com

工作时间:周一至周五,9:30-18:30,节假日休息

关注微信公众号