商务部

  • 商务部、海关总署:对锂电池和人造石墨负极材料相关物项实施出口管制

    电脑知识网10月9日消息,今天商务部、海关总署发布公告,公布对锂电池和人造石墨负极材料相关物项实施出口管制的决定。 内容如下: 根据《中华人民共和国出口管制法》《中华人民共和国对外贸易法》《中华人民共和国海关法》《中华人民共和国两用物项出口管制条例》有关规定,为维护国家安全和利益、履行防扩散等国际义务,经国务院批准,决定对下列物项实施出口管制: 一、锂电池相…

    2025-10-09
    1700
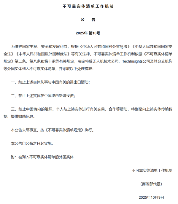
  • 商务部:将反无人机技术公司等外国实体列入不可靠实体清单

    电脑知识网10月9日消息,据央视新闻报道,今日,商务部发布将反无人机技术公司等外国实体列入不可靠实体清单的公告。 公告显示,根据《中华人民共和国对外贸易法》《中华人民共和国国家安全法》《中华人民共和国反外国制裁法》等有关法律,不可靠实体清单工作机制依据《不可靠实体清单规定》第二条、第八条和第十条等有关规定,决定将反无人机技术公司、TechInsights公司…

    2025-10-09
    1400
  • 打击任何走私可能!商务部回应加强稀土出口管制

    电脑知识网10月9日消息,商务部于10月9日上午发布两项关于加强稀土相关物项出口管制的公告,对此官方也是第一时间进行了回应。 商务部回应称,稀土相关物项具有军民两用属性,对其实施出口管制是国际通行做法。今年4月,中国政府对中国组织和个人出口稀土物项实施出口管制。有关稀土技术也早在2001年就列入了《中国禁止出口限制出口技术目录》。 一段时间以来,部分境外组织…

    2025-10-09
    1100
  • 商务部:决定对稀土相关技术实施出口管制

    电脑知识网10月9日消息,商务部今日发布公告,公布对境外相关稀土物项实施出口管制的决定。 全文如下: 商务部公告2025第61号 公布对境外相关稀土物项实施出口管制的决定 为维护国家安全和利益,根据《中华人民共和国出口管制法》《中华人民共和国两用物项出口管制条例》等法律法规相关规定,经中国国务院批准,决定采取以下出口管制措施: 一、境外组织和个人(以下称&l…

    2025-10-09
    1100
  • 商务部公告:对原产于美国的进口相关模拟芯片发起反倾销立案调查

    电脑知识网9月13日消息,就在刚刚,商务部发布公告,对原产于美国的进口相关模拟芯片发起反倾销立案调查。 公告中显示,商务部于2025年7月23日收到江苏省半导体行业协会(以下称申请人)代表国内相关模拟芯片产业正式提交的反倾销调查申请,申请人请求对原产于美国的进口相关模拟芯片进行反倾销调查。 商务部依据《中华人民共和国反倾销条例》有关规定,对申请人资格、申请调…

    2025-09-13
    2100
  • 商务部部长会见黄仁勋:希望英伟达提供可靠产品服务

    电脑知识网7月18日消息,今日,据商务部新闻办公室消息,7月17日,商务部部长王文涛会见英伟达CEO黄仁勋。 王文涛表示,中国吸引外资政策不会变,开放的大门只会越开越大。中国市场规模巨大,应用场景丰富,创新创造充满活力,希望包括英伟达在内的跨国公司为中国客户提供优质可靠的产品和服务。 黄仁勋表示,中国市场非常有吸引力,英伟达愿同中国合作伙伴在人工智能领域深化…

    2025-07-18
    1300
  • 商务部:中美互相取消91%的关税 暂停实施24%关税90天

    据央视消息,当地时间5月12日上午9:00,中美双方发布《中美日内瓦经贸会谈联合声明》。商务部新闻发言人就此发表谈话。 据悉,双方在联合声明中达成多项积极共识。双方认识到双边经贸关系对两国和全球经济的重要性,认识到可持续的、长期的、互利的双边经贸关系的重要性,本着相互开放、持续沟通、合作和相互尊重的精神,继续推进相关工作。 双方同意共同采取以下措施: 美方承…

    2025-05-12
    1500
  • 商务部:中欧双方同意尽快重启电动汽车反补贴案价格承诺谈判

    电脑知识网4月3日消息,今日,商务部新闻发布厅召开例行新闻发布会。 商务部新闻发言人何亚东介绍,中欧双方同意尽快重启电动汽车反补贴案价格承诺谈判,为推动中欧企业开展投资和产业合作营造良好的环境。 2024年10月29日,欧盟委员会不顾中方反对,宣布结束“反补贴调查”,执意对中国电动汽车征收为期五年的所谓“最终反补贴税&rd…

    2025-04-03
    1500
  • 外交部回应中企被列入美出口限制清单?美将33家中国实体列入出口管制清单,商务部回应

    近日外交部回应中企被列入美出口限制清单_美将33家中国实体列入出口管制清单,商务部回应消息关注度非常高,想要进一步了解这方面的最新消息,小编给大家整理出有关这方面的全部内容,希望能够帮助到大家深入了解! 美将33家中国实体列入出口管制清单,商务部回应有记者问:美国商务部于2月7日宣布将33家中国实体列入出口管制“未经验证清单”。请问商务部对此有何回应? 答:…

    互联网 2025-03-27
    1700
  • 商务部:为家政服务员提供免费线上培训,推进电子版居家上门服务证

    本站 8 月 9 日消息,今天(8 月 9 日)上午,国务院新闻办公室举行新闻发布会,商务部部长助理唐文弘和国家发展改革委、民政部、文化和旅游部有关负责人介绍《关于促进服务消费高质量发展的意见》有关情况,并答记者问。本站从国务院新闻办公室官

    2024-08-10
    2400

联系我们

在线咨询: QQ交谈

邮件:442814395@qq.com

工作时间:周一至周五,9:30-18:30,节假日休息

关注微信公众号