剪切变硬弹性体(shear-stiffening elastomer, sse)因其独特的应变率增强效应和卓越的可调控力学性能,在柔性防护材料领域近年来备受瞩目。然而,由于传统制备工艺的限制,现有sse材料多为各向同性结构,这导致其在准静态载荷下断裂韧性不足,以及在动态载荷下失效阈值较低,严重限制了其在实际工程中的应用潜力。因此,如何突破各向同性系统的限制,实现sse复合材料在宏观或多尺度层面的各向异性结构设计,已成为推动该类材料实现高性能化与智能化应用的重要科学问题。

图1.基于混合式3D打印策略的仿生晶格结构软硬相TPR-SSE复合材料及其智能化应用
近日,中国科学技术大学龚兴龙教授团队突破了传统制备工艺的限制,受自然界软硬相晶格结构的启发,创新性地提出了混合式3D打印策略,成功实现了剪切变硬弹性体的各向异性结构设计,研制出兼具高强度与优异缓冲性能的晶格结构软硬相复合材料。相关成果以“Hybrid Additive Manufacturing of Shear-Stiffening Elastomer Composites for Enhanced Mechanical Properties and Intelligent Wearable Applications”为题,发表在国际著名材料科学类期刊《Advanced Materials》上。

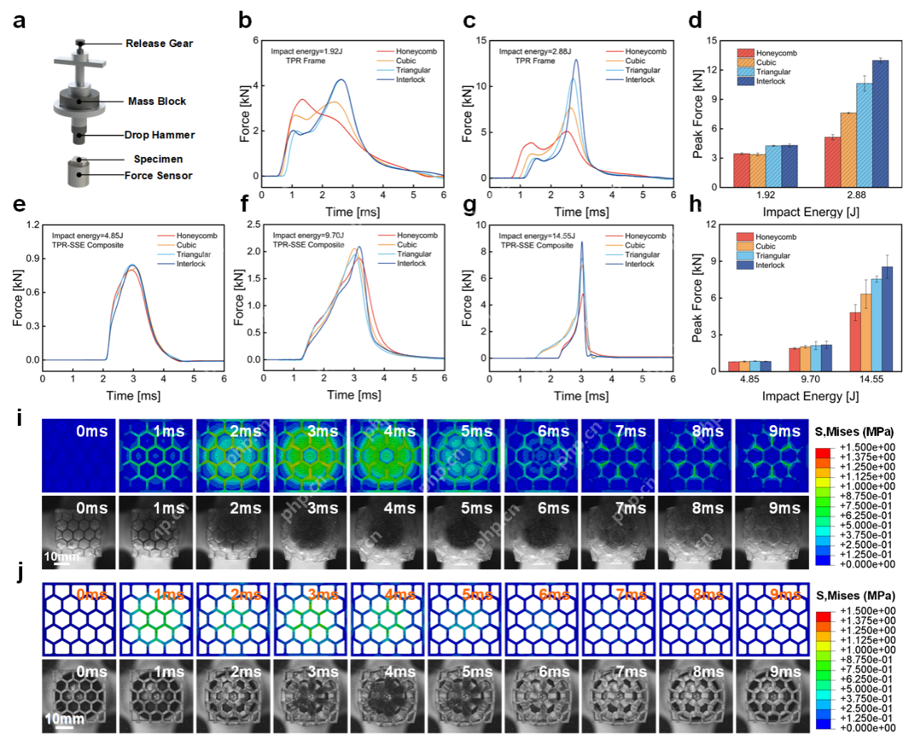
图2.TPR-SSE复合材料的冲击防护性能
本研究提出了一种创新性的混合式3D打印策略,精准实现了软硬相复合结构的可定制化设计。该策略巧妙地融合了“熔融沉积成型”(Fused Deposition Modeling, FDM)和“直墨书写成型”(Direct Ink Writing, DIW)两种3D打印技术,为软相粘弹性剪切变硬弹性体(SSE)引入具有优异准静态承载能力与热稳定性的硬相热塑性橡胶(TPR)晶格骨架,成功研制出一种具有仿生软硬相晶格结构的TPR-SSE复合材料。研究团队通过系统的准静态与动态力学实验,并辅以光学原位测量与有限元数值模拟分析,深入揭示了TPR-SSE复合材料中仿生软硬相晶格结构的力学增强机制。研究表明,硬相晶格TPR骨架为复合材料提供了坚固的准静态结构支撑并显著抑制整体失效,而粘弹性软相SSE凭借其独特的应变率增强效应能够为复合材料耗散冲击动能。该软硬相协同的晶格结构设计,不仅显著提升了复合材料在准静态载荷下的承载能力,同时大幅提高了在动态冲击载荷下的失效阈值。进一步地,研究发现具有较低正泊松比的蜂窝晶格结构展现出优异的力学性能,能够有效调控软相SSE的局部应力集中,降低界面剥离与横向失稳风险,从而实现最优化的力学增强效果。
基于蜂窝晶格结构TPR-SSE复合材料优异的力学性能,研究团队充分发挥了该混合式3D打印技术在结构可定制化方面的优势,进一步将复合材料与深度学习算法驱动的无线传感模块集成,成功开发出兼具实时步态传感、识别与个性化预警功能的新型智能运动鞋。该智能可穿戴设备在复杂载荷下展现出优异且稳定的力学响应与动态传感性能,充分验证了TPR-SSE复合材料在运动防护、智能健康监测等前沿应用领域中的广阔前景。

图3.深度学习算法驱动的智能化应用
总之,研究团队提出了一种基于混合式3D技术的剪切变硬弹性体复合材料研制工艺,通过仿生软硬相晶格结构设计显著提升了材料在准静态载荷与动态冲击载荷下的综合力学性能。凭借该材料体系优异的结构可定制性,研究团队面向智能穿戴领域成功开发了实用化样机,突破了传统剪切变硬材料在复杂工况应用中的性能瓶颈,为高性能柔性防护材料与新一代智能可穿戴设备的融合设计提供了新的研究思路与技术支撑。
中国科学技术大学工程科学学院硕士研究生杨俊杰为论文第一作者,龚兴龙教授和赵春宇特任副研究员为通讯作者。合作者包括中国科学技术大学硕士研究生赖树羽与王东鹏。该工作得到了国家自然科学基金、博士后创新人才支持计划、中央高校基本科研业务费专项资金及安徽省自然科学基金的资助与支持。
原文链接:Yang JJ,Zhao CY*,Lai SY,Wang DP,Gong XL*,Hybrid Additive Manufacturing of Shear-Stiffening Elastomer Composites for Enhanced Mechanical Properties and Intelligent Wearable Applications. Advanced Materials,202419096,2025.
以上就是中国科学技术大学实现剪切变硬弹性体的仿生结构设计的详细内容,更多请关注电脑知识网其它相关文章!
文章来自互联网,只做分享使用。发布者:,转转请注明出处:https://www.dingdanghao.com/article/860495.html
