《唱吧》青少年模式开启与关闭操作指南
1、进入唱吧app,点击“我的”界面左上角的三条横线菜单按钮。


2、在侧边栏中找到并点击“设置”齿轮图标,进入设置页面。

3、选择“青少年模式”选项。

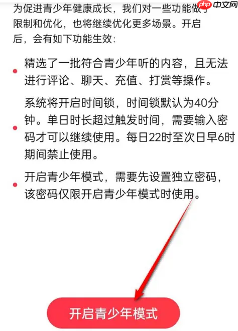
4、点击“开启青少年模式”按钮。

5、设置一个4位数密码,输入完成后点击“下一步”。

6、再次输入相同的4位密码进行确认,然后点击“确认”完成开启流程。

7、如需退出该模式,可在此页面点击“关闭青少年模式”。


1、进入唱吧app,点击“我的”界面左上角的三条横线菜单按钮。


2、在侧边栏中找到并点击“设置”齿轮图标,进入设置页面。

3、选择“青少年模式”选项。

4、点击“开启青少年模式”按钮。

5、设置一个4位数密码,输入完成后点击“下一步”。

6、再次输入相同的4位密码进行确认,然后点击“确认”完成开启流程。

7、如需退出该模式,可在此页面点击“关闭青少年模式”。


本文由 @admin 于 2026-01-20 发布在 叮当号,如有疑问,请联系我们。
本文链接:https://www.dingdanghao.com/blog/41751.htm