夏天到了,很多人肚子的肉藏不住了,不得不狠心减肥。还有一些人,背上的痘痘也藏不住了,甚至这个季节还在猛长。
为啥背上要长痘?
要是在网上查询的话,一大堆答案,比如床单不干净,饮食不规律,甚至还有肺热经络不通之类的说法。千万别轻信。
后背为什么要长痘,问题的关键在于长的是什么痘。是痤疮?是毛囊炎?皮肤病有数千种,后背的痘痘也不会只是某一个可能。
今天,就来聊一聊几种常见的后背痘痘。
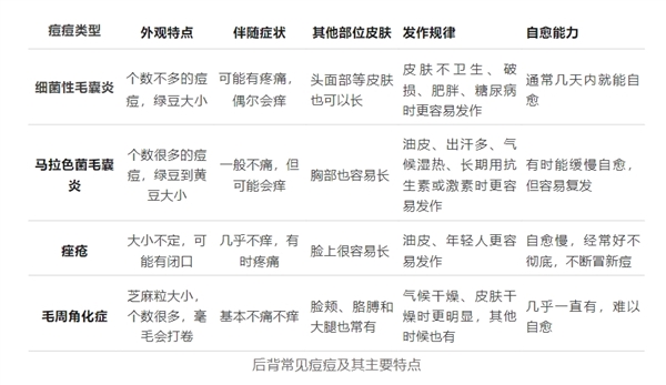
常见痘痘列表
先不多说,我们直接上表格,方便长痘人士对号入座。

细菌性毛囊炎
细菌性毛囊炎,顾名思义就是细菌感染引起来的毛囊炎。它的特点就是毛囊出现了感染,表现为红色的痘痘或者化脓的痘痘,并且是以毛孔为中心而出现的痘痘。
下面的图片就是典型的细菌性毛囊炎。

细菌性毛囊炎
有时候抓头后,头上会有毛囊炎;刮胡子后,胡须区域会有毛囊炎;没注意局部卫生后,屁股也会长毛囊炎,它们都是在不同部位的同一个问题。
如果背上长毛囊炎,但个数不多,可以不着急用药,可以观察等待自愈。
如果治疗,基本外用几天抗生素就行了,常见的有百多邦软膏、夫西地酸乳膏。
为了减少发作,平时的护理和预防措施也要做到位,比如:
· 注意皮肤的清洁卫生;
· 毛巾、浴巾和衣服也要注意清洗,并且不要与人共用;
· 平时保护好皮肤,避免经常摩擦、损伤到皮肤,不主张过度搓澡;
· 如果有泡澡习惯,每次泡澡别超过15分钟,并注意清洗浴缸。
马拉色菌毛囊炎
马拉色菌毛囊炎是听上去很陌生的一种毛囊炎,是马拉色菌这种真菌引起来的。实际上,马拉色菌和我们皮肤息息相关,正常人皮肤表面都会有马拉色菌,它以皮肤上的油脂为食,平时与人和谐共处。只是偶尔才会兴风作浪,引起皮肤感染。当感染毛囊后,表现就是马拉色菌毛囊炎。

马拉色菌毛囊炎如果皮肤出油多、出汗多,尤其是在气候湿热的夏天,就会更容易出现这种毛囊炎。另外,长期用抗生素或激素时,也更容易发作。马拉色菌毛囊炎对健康威胁不大,主要问题在于反反复复,影响外观,让心情不美丽。
治疗方面,有很多抗真菌的产品和药品可以选择。很容易获得的是非处方药物,比如酮康唑洗剂,每周用 3 到 4 次,当做沐浴露一样用在背上,治疗 1 个月左右,大概率可以控制住病情。
不过有的时候会比较顽固,需要用到其他的药膏甚至口服药,如果居家治疗后效果不好,那么就要规范就医,调整方案。另外,上面也提到,马拉色菌毛囊炎容易反复,为了减少,生活中可以做的是:
· 每周用 1 到 2 次的抗真菌产品,巩固效果,比如酮康唑洗剂、二硫化硒洗剂;
· 注意皮肤清洁,可以勤洗澡,避免皮肤过于油腻和汗水刺激;
· 优先选择透气性好的衣物,不用过于油腻或者厚重的护肤品;
· 如果有用其他抗生素或者激素,要在医生指导下规范使用并尝试逐渐停用。
痤疮
痤疮的俗称就是“痘痘”,或者“青春痘”,估计很多人都认识它,毕竟太普遍了。不仅是青少年,20 到 40 岁的青年群体,也都很容易长痘。其实,背部长痘的常见部位,它最常见的部位是脸,也是很影响颜值的一种皮肤问题。除此之外,脖子、胸部等出油丰富的部位也都可能长痤疮。

痤疮它和其他痘痘差别大的点在于,它不只是有红痘或者脓痘,还会有粉刺,严重的时候还有花生米大小的囊肿、结节,痘痘消失后经常还会遗留红色痘印、黑色痘印甚至痘坑。痤疮的处理会更复杂,要找皮肤科医生根据实际情况制定方案。
理想的方案会根据部位、范围、严重性、既往的治疗效果以及个人的用药倾向等综合确定。总的原则是,病情比较轻的,可以优先选择局部用药治疗,病情比较重的,可能就要口服药物搭配外用药物。
另外,等治疗好后,一般都要局部继续巩固一段时间,以减少反弹。痤疮的护理也很重要,有助于治疗疾病和减少复发,比如:
· 注意皮肤清洁,避免皮肤过于油腻;
· 洗澡、洗脸时,别用力擦洗,以免损伤皮肤、加重痘痘;
· 管住手,别硬挤痘痘;
· 不主张滥用油性的护肤品和化妆品;
· 不用盲目忌口,如果确实有某种食物(比如牛奶)会反复引起冒痘,就适当少吃或不吃。
毛周角化症
“毛周角化症”也是一个陌生的词,它的俗称——鸡皮肤,则广为人知。有的人以为,鸡皮肤只是长在胳膊和腿上,其实脸上、后背也是常见的部位。

毛周角化症(来自参考资料)毛周角化症和遗传有关系,一旦出现,一般就会持续多年,最多是随着季节有轻微起伏,比如气候干燥、湿度下降时变得更明显。之所以持续存在,是因为这是基因决定的,会有毛孔角化异常,表现就是毛孔的小颗粒,经常有角质物堵塞毛孔开孔,里面的毫毛也没法正常长出来,经常看到毫毛打卷的现象。
要治疗毛周角化症,首先要调整预期,那就是,治疗虽然有效,但停止治疗后皮肤又会慢慢打回原形。因此,如果不受它的困扰,不治疗也是一种选择。
如果治疗,常规建议是注意避免皮肤干燥,可以每天保湿。如果不满足于此,希望效果更好,那就有很多其他的选择,比如外用软化角质、调节角化的产品、药品,常见的是尿素乳膏、水杨酸乳膏或者维A酸乳膏,都比较好用。其他的还有刷酸、口服异维A酸等选择。等明显改善后,用的产品或药品可以减少频率,维持住效果,以免反弹。
如果生活中能注意下细节,毛周角化症的控制效果往往会更好:
· 别用热水洗澡,用 38℃ 左右的温水,也要控制洗澡时间,最好在 10 分钟以内,以免让皮肤过于干燥;
· 避免皮肤摩擦和损伤,不主张搓澡,也不建议用刺激性较大的香皂(弱酸性沐浴露对皮肤更友好);
· 穿的衣物也建议选择舒适合身的,别穿紧身衣物,以免引起不必要的皮肤摩擦;
· 如果换季时气候很干燥,可以按需用上加湿器,对缓解皮肤干燥也有帮助。
上面聊到的是后背最常见的 4 种痘痘,但有时候,后背长痘还有可能是别的少见问题,比如医学上的表皮样囊肿、多发性脂囊瘤、疖肿、色素性痒疹等等。
如果看完这一篇科普都没法对号入座,那提示有可能是特殊的皮肤问题,建议规范就医,找皮肤科医生一对一解决问题。
文章来自互联网,只做分享使用。发布者:牧草,转转请注明出处:https://www.dingdanghao.com/article/586429.html
